Logo Passei Direto
Buscar

Prática 1 2 3 Materiais de Construção

Ferramentas de estudo

Questões resolvidas

Entre as características da madeira, podemos citar (assinale a alternativa correta):


A Resistência ao fogo (dependendo da espessura da peça), condutibilidades térmica, elétrica e fônica (som).
B Resistência ao fogo (dependendo da espessura da peça), condutibilidades térmica, elétrica e fônica (som).
C Resistência ao fogo (dependendo da espessura da peça), condutibilidades térmica e impermeabilidade.
D Resistência ao fogo (dependendo da espessura da peça), impermeabilidade e plasticidade.

Sobre estas vantagens, assinale a alternativa correta:

i. Resistência mecânica competitiva com o concreto, em termos de tração, flexão e compressão – portanto, bem significativa.
ii. Apresenta facilidade no manuseio, de modo que um carpinteiro executa simples detalhes em praticamente todos os tipos de estruturas de madeira.
iii. Maior peso próprio, em comparação ao concreto.
A Os itens i e ii estão corretos;
B Os itens i e iii estão corretos;
C Os itens ii e iii estão corretos;
D Os itens i, ii e iii estão corretos.

Com relação à estas afirmacoes, assinale a alternativa correta:

i. ser resistentes aos esforços, principalmente ao cisalhamento;
ii. apresentar alta durabilidade em relação à madeira.
iii. ser naturais.
A Os itens i, ii e iii estão corretos.
B Os itens i e iii estão corretos.
C Os itens i e ii estão corretos.
D Os itens ii e iii estão corretos.

Material
páginas com resultados encontrados.
páginas com resultados encontrados.
left-side-bubbles-backgroundright-side-bubbles-background

Crie sua conta grátis para liberar esse material. 🤩

Já tem uma conta?

Ao continuar, você aceita os Termos de Uso e Política de Privacidade

left-side-bubbles-backgroundright-side-bubbles-background

Crie sua conta grátis para liberar esse material. 🤩

Já tem uma conta?

Ao continuar, você aceita os Termos de Uso e Política de Privacidade

left-side-bubbles-backgroundright-side-bubbles-background

Crie sua conta grátis para liberar esse material. 🤩

Já tem uma conta?

Ao continuar, você aceita os Termos de Uso e Política de Privacidade

left-side-bubbles-backgroundright-side-bubbles-background

Crie sua conta grátis para liberar esse material. 🤩

Já tem uma conta?

Ao continuar, você aceita os Termos de Uso e Política de Privacidade

left-side-bubbles-backgroundright-side-bubbles-background

Crie sua conta grátis para liberar esse material. 🤩

Já tem uma conta?

Ao continuar, você aceita os Termos de Uso e Política de Privacidade

left-side-bubbles-backgroundright-side-bubbles-background

Crie sua conta grátis para liberar esse material. 🤩

Já tem uma conta?

Ao continuar, você aceita os Termos de Uso e Política de Privacidade

left-side-bubbles-backgroundright-side-bubbles-background

Crie sua conta grátis para liberar esse material. 🤩

Já tem uma conta?

Ao continuar, você aceita os Termos de Uso e Política de Privacidade

left-side-bubbles-backgroundright-side-bubbles-background

Crie sua conta grátis para liberar esse material. 🤩

Já tem uma conta?

Ao continuar, você aceita os Termos de Uso e Política de Privacidade

left-side-bubbles-backgroundright-side-bubbles-background

Crie sua conta grátis para liberar esse material. 🤩

Já tem uma conta?

Ao continuar, você aceita os Termos de Uso e Política de Privacidade

left-side-bubbles-backgroundright-side-bubbles-background

Crie sua conta grátis para liberar esse material. 🤩

Já tem uma conta?

Ao continuar, você aceita os Termos de Uso e Política de Privacidade

Questões resolvidas

Entre as características da madeira, podemos citar (assinale a alternativa correta):


A Resistência ao fogo (dependendo da espessura da peça), condutibilidades térmica, elétrica e fônica (som).
B Resistência ao fogo (dependendo da espessura da peça), condutibilidades térmica, elétrica e fônica (som).
C Resistência ao fogo (dependendo da espessura da peça), condutibilidades térmica e impermeabilidade.
D Resistência ao fogo (dependendo da espessura da peça), impermeabilidade e plasticidade.

Sobre estas vantagens, assinale a alternativa correta:

i. Resistência mecânica competitiva com o concreto, em termos de tração, flexão e compressão – portanto, bem significativa.
ii. Apresenta facilidade no manuseio, de modo que um carpinteiro executa simples detalhes em praticamente todos os tipos de estruturas de madeira.
iii. Maior peso próprio, em comparação ao concreto.
A Os itens i e ii estão corretos;
B Os itens i e iii estão corretos;
C Os itens ii e iii estão corretos;
D Os itens i, ii e iii estão corretos.

Com relação à estas afirmacoes, assinale a alternativa correta:

i. ser resistentes aos esforços, principalmente ao cisalhamento;
ii. apresentar alta durabilidade em relação à madeira.
iii. ser naturais.
A Os itens i, ii e iii estão corretos.
B Os itens i e iii estão corretos.
C Os itens i e ii estão corretos.
D Os itens ii e iii estão corretos.

Prévia do material em texto

Questão 1/10 - Materiais de Construção 
Geralmente as ligações entre as peças de madeira ocorrem com a utilização de pregos, conectores, parafusos, entre outros meios capazes de 
transferir os esforços entre as peças de madeira, porém, quando penetram no tecido lenhoso, eles reduzem a seção resistente da madeira e, se 
forem aplicados em excesso, podem inviabilizar o uso das peças. Assim, aglomerantes e colas surgem como solução para estas ligações, 
devendo: 
 
i. ser resistentes aos esforços, principalmente ao cisalhamento; 
ii. apresentar alta durabilidade em relação à madeira. 
iii. ser naturais. 
Com relação à estas afirmações, assinale a alternativa correta: 
Nota: 10.0 
 
A Os itens i, ii e iii estão corretos. 
 
B Os itens i e iii estão corretos. 
 
C Os itens i e ii estão corretos. 
Você assinalou essa alternativa (C) 
Você acertou! 
 
D Os itens ii e iii estão corretos. 
 
Questão 2/10 - Materiais de Construção 
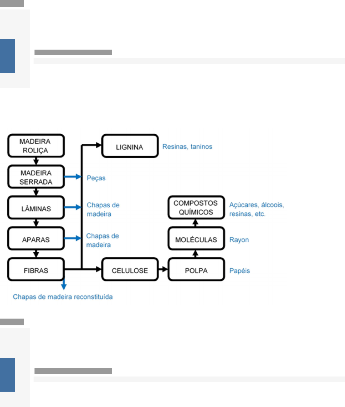
O fluxograma a seguir apresenta todos os materiais que são produzidos com a madeira, desde o corte (madeira roliça) até os compostos químicos, 
resultantes da sua fragmentação. 
 
 
 
Assinale a alternativa correta relativa ao fluxograma: 
Nota: 10.0 
 
A A madeira residual das lâminas é aproveitada para produzir chapas de madeira aglomerada (celulose) e chapas de madeira reconstituída. 
 
B Os subprodutos são utilizados para produzir compostos naturais utilizados como farmacológicos, celulose, que abastecerá as indústrias de papel e polpa que será transformada em plástico.
 
C A madeira roliça é cortada em peças estruturais. Parte desse processo é aproveitado para gerar chapas de madeira compensada (lâminas). 
Você assinalou essa alternativa (C) 
Você acertou! 
 
D A madeira consome 1250 vezes a quantidade de energia gasta pelo aço. 
 
Questão 3/10 - Materiais de Construção 
Considerando a sua utilização nas estruturas, as árvores podem ser divididas em dois grupos: 
1. Madeiras duras, dicotiledônias ou hard woods. 
2. Madeiras moles, coníferas ou soft woods. 
Dentre as dicotiledônias mais comuns, estão: 
Nota: 10.0 
 
A eucalipto, pinus, ipê e jatobá 
 
B eucalipto, aroeira, ipê e jatobá 
Você assinalou essa alternativa (B) 
Você acertou! 
 
C eucalipto, pinus, ipê e pinho do Paraná 
 
D eucalipto, pinus, ipê e araucária 
 
Questão 4/10 - Materiais de Construção 
A madeira é um material de construção civil aplicado em diversas obras no Brasil e no mundo, como pontes, residências, passarelas, igrejas e 
linhas de transmissão. 
Trata-se de um material vegetal e orgânico, renovável e abundante na natureza, bastante utilizado na construção civil. Em períodos anteriores, as 
dicotiledônias conhecidas como “madeiras de lei” foram amplamente utilizadas. Atualmente, tais espécies existem em regiões afastadas dos 
conglomerados urbanos. No entanto, espécies reflorestadas vêm sendo amplamente utilizadas na construção civil. 
 
Existem vantagens e desvantagens do uso desse material. Entre as vantagens, podemos elencar: 
 
i. Resistência mecânica competitiva com o concreto, em termos de tração, flexão e compressão – portanto, bem significativa. 
ii. Apresenta facilidade no manuseio, de modo que um carpinteiro executa simples detalhes em praticamente todos os tipos de estruturas de 
madeira. 
iii. Maior peso próprio, em comparação ao concreto. 
Sobre estas vantagnes, assinale a alternativa correta: 
Nota: 10.0 
 
A Os itens i e ii estão corretos; 
Você assinalou essa alternativa (A) 
Você acertou! 
 
B Os itens i e iii estão corretos; 
 
C Os itens ii e iii estão corretos; 
 
D Os itens i, ii e iii estão corretos. 
 
Questão 5/10 - Materiais de Construção 
É essencial classificar as madeiras quanto à qualidade, de acordo com a resistência mecânica que elas apresentam. Essa classificação é 
conhecida como classificação tecnológica. Através dela, é possível fixar coeficientes de segurança para realizar cálculos de tensões admissíveis, 
obtidas com o rompimento dos corpos de prova. 
 
As classificações são realizadas através de normas técnicas brasileiras, alemãs e norte-americanas: 
 
i. A NBR 7190, “cálculo e execução de estruturas de madeira” (artigo 49), apresenta apenas duas categorias de acordo com a redução da 
resistência da peça. 
 
ii. As normas norte-americanas dividem as peças de madeira em baixa, média e alta resistência. 
 
iv. A norma alemã DIN 4074/39 está embasadas no Guide to the Grading of Structural Timbers from US Department of Agriculture, que apresenta 
tabelas com valores máximos de tensões admissíveis para colunas, pranchas e caibros, tirantes e vigas. 
 
Com base no exposto acima, assinale a alternativa correta: 
Nota: 10.0 
 
A Os itens i e ii estão corretos; 
 
B Os itens ii e iii estão corretos; 
 
C Apenas o item i está correto; 
Você assinalou essa alternativa (C) 
Você acertou! 
 
D Todos os itens estão corretos. 
 
Questão 6/10 - Materiais de Construção 
As propriedades de resistência mecânica da madeira podem ser divididas em: (1) propriedades elásticas e (2) propriedades de resistência. 
Dentre as priopriedades elásticas, estão: 
Nota: 10.0 
 
A Módulo de Elasticidade Longitudinal (E), cisalhamento (G) e o Coeficiente de Poisson; 
 
B Módulo de Elasticidade Longitudinal (E), Coeficiente de Poisson e compressão; 
 
C Módulo de Elasticidade Longitudinal (E), flexão simples e compressão; 
 
D Módulo de Elasticidade Longitudinal (E), Módulo de Elasticidade Transversal (G) e o Coeficiente de Poisson. 
Você assinalou essa alternativa (D) 
Você acertou! 
 
Questão 7/10 - Materiais de Construção 
Na natureza, os metais são encontrados sob a forma de minérios, nas jazidas, que podem ser subterrâneas ou superficiais, e pela mineração é 
possível obter os minérios. Estes são compostos de impurezas e o metal propriamente dito, e para sua utilização é necessário realizar 
transformações com os minérios, conhecidas como metalurgia. 
Os metais apresentam características como (assinale a alternativa correta): 
Nota: 10.0 
 
A Condutibilidade (elétrica e térmica), dureza, opacidade, forjabilidade (deformabilidade) e brilho. 
Você assinalou essa alternativa (A) 
Você acertou! 
 
B Condutibilidade (elétrica e térmica), baixa resistência, brilho intenso e forjabilidade (deformabilidade). 
 
C Condutibilidade elétrica, baixa resistência, brilho intenso e pouca deformação. 
 
D Condutibilidade térmica, baixa resistência, brilho intenso e não conduz eletricidade. 
 
Questão 8/10 - Materiais de Construção 
O beneficiamento da madeira melhora as características negativas da madeira, conforme já mencionamos. 
Dentre as características negativas, podemos citar (assinale a alternativa correta): 
Nota: 10.0 
 
A Mudanças na umidade que maximizam as suas propriedades, acarretando tensões externas e superficiais. 
 
B Durabilidade ampliada em ambientes favoráveis à proliferação de insetos, fungos, entre outros problemas. 
 
C Anisotropia e homogeneidade, sem limites de tamanhos de peças naturais. 
 
D Durabilidade deteriorada em ambientes favoráveis à proliferação de insetos, fungos, entre outros problemas. 
Você assinalou essa alternativa (D) 
Você acertou! 
 
Questão 9/10 - Materiais de Construção 
Para obtenção dos metais, é necessária primeiramente a mineração, seguida de limpeza para que sejam realizados os demais processos da 
metalurgia. A Figura a seguir apresenta as respectivas etapas para obter metais, desde a mineração. 
 
 
 
Sobre este assunto, assinale a alternativa correta: 
Nota: 10.0 
 
A A flotação é utilizada quando o minério é mais pesado que a ganga. Entende-se por ganga o mineral ou conjunto de minerais de um dado minério que não possuem valor econômico.
 
B Para obter metais, a primeira etapa é a mineração, na qual é realizada a separação do minério rico em metal das gangas (materiais não aproveitáveis como argila, organismos e areia, entre 
outros). 
Você assinalou essa alternativa (B) 
Você acertou! 
 
C A separação magnética também é utilizada, atraindo o metal com imãs. Tambémpodem ser utilizadas a calcinação (aquecimento com ar quente forte em jato) e ustulação (aquecimento sob 
o fogo). 
 
D Na metalurgia, a extração pode ocorrer por eletrólise (utilizando carbono ou óxido de carbono), redução (por meio de reação simples) ou precipitação química.
 
Questão 10/10 - Materiais de Construção 
A madeira, para ser utilizada na construção civil, deve atender a uma série de normas e coeficientes de segurança, para que possa suprir os 
esforços solicitantes. Ela apresenta tensões admissíveis, antes e após os processos de transformação. O beneficiamento da madeira é um dos 
processos de transformação. O seu intuito é melhorar as suas propriedades e características. 
 
A Norma Brasileira para o cálculo e a execução de estruturas de madeira (NBR 7190) apresenta como objetivo: 
 
(assinalar a alternativa correta) 
Nota: 10.0 
 
A Fixar as condições gerais que devem ser obedecidas no projeto e na execução de estruturas de madeira, tais como pontilhões, coberturas, pisos e cimbres (armação provisória de madeira 
utilizada como forma para a construção de abóbodas – cúpulas ou arcos – em alvenaria). Vale ressaltar que a norma não se aplica para estruturas de madeira compensada ou laminada.
Você assinalou essa alternativa (A) 
Você acertou! 
 
B Fixar as condições gerais que devem ser obedecidas apenas na execução de estruturas de madeira, tais como pontilhões, coberturas, pisos e cimbres (armação provisória de madeira 
utilizada como forma para a construção de abóbodas – cúpulas ou arcos – em alvenaria). Vale ressaltar que a norma se aplica para estruturas de madeira compensada ou laminada.
 
C Fixar as condições gerais que não prercisam ser obedecidas em projeto, mas sim na execução de estruturas de madeira, tais como pontilhões, coberturas, pisos e cimbres (armação 
provisória de madeira utilizada como forma para a construção de abóbodas – cúpulas ou arcos – em alvenaria). Vale ressaltar que a norma se aplica apenas para estruturas de madeira 
compensada ou laminada. 
 
D Fixar as condições básicas para início de cálculo de estruturas de madeira, tais como pontilhões, coberturas, pisos e cimbres (armação provisória de madeira utilizada como forma 
construção de abóbodas – cúpulas ou arcos – em alvenaria). Para execução, obedecer Normas específicas de obra. Vale ressaltar que a norma se aplica apenas para estruturas de madeira 
compensada ou laminada. 
Questão 1/10 - Materiais de Construção 
É essencial classificar as madeiras quanto à qualidade, de acordo com a resistência mecânica que elas apresentam. Essa classificação é 
conhecida como classificação tecnológica. Através dela, é possível fixar coeficientes de segurança para realizar cálculos de tensões admissíveis, 
obtidas com o rompimento dos corpos de prova. 
 
As classificações são realizadas através de normas técnicas brasileiras, alemãs e norte-americanas: 
 
i. A NBR 7190, “cálculo e execução de estruturas de madeira” (artigo 49), apresenta apenas duas categorias de acordo com a redução da 
resistência da peça. 
 
ii. As normas norte-americanas dividem as peças de madeira em baixa, média e alta resistência. 
 
iv. A norma alemã DIN 4074/39 está embasadas no Guide to the Grading of Structural Timbers from US Department of Agriculture, que apresenta 
tabelas com valores máximos de tensões admissíveis para colunas, pranchas e caibros, tirantes e vigas. 
 
Com base no exposto acima, assinale a alternativa correta: 
Nota: 10.0 
 
A Os itens i e ii estão corretos; 
 
B Os itens ii e iii estão corretos; 
 
C Apenas o item i está correto; 
Você assinalou essa alternativa (C) 
Você acertou! 
 
D Todos os itens estão corretos. 
 
Questão 2/10 - Materiais de Construção 
A madeira, para ser utilizada na construção civil, deve atender a uma série de normas e coeficientes de segurança, para que possa suprir os 
esforços solicitantes. Ela apresenta tensões admissíveis, antes e após os processos de transformação. O beneficiamento da madeira é um dos 
processos de transformação. O seu intuito é melhorar as suas propriedades e características. 
 
A Norma Brasileira para o cálculo e a execução de estruturas de madeira (NBR 7190) apresenta como objetivo: 
 
(assinalar a alternativa correta) 
Nota: 10.0 
 
A Fixar as condições gerais que devem ser obedecidas no projeto e na execução de estruturas de madeira, tais como pontilhões, coberturas, pisos e cimbres (armação provisória de madeira 
utilizada como forma para a construção de abóbodas – cúpulas ou arcos – em alvenaria). Vale ressaltar que a norma não se aplica para estruturas de madeira compensada ou laminada.
Você assinalou essa alternativa (A) 
Você acertou! 
 
B Fixar as condições gerais que devem ser obedecidas apenas na execução de estruturas de madeira, tais como pontilhões, coberturas, pisos e cimbres (armação provisória de madeira 
utilizada como forma para a construção de abóbodas – cúpulas ou arcos – em alvenaria). Vale ressaltar que a norma se aplica para estruturas de madeira compensada ou l
 
C Fixar as condições gerais que não prercisam ser obedecidas em projeto, mas sim na execução de estruturas de madeira, tais como pontilhões, coberturas, pisos e cimbres (armação 
provisória de madeira utilizada como forma para a construção de abóbodas – cúpulas ou arcos – em alvenaria). Vale ressaltar que a norma se aplica apenas para estruturas de madeira 
compensada ou laminada. 
 
D Fixar as condições básicas para início de cálculo de estruturas de madeira, tais como pontilhões, coberturas, pisos e cimbres (armação provisória de madeira utilizada como forma 
construção de abóbodas – cúpulas ou arcos – em alvenaria). Para execução, obedecer Normas específicas de obra. Vale ressaltar que a norma se aplica apenas para estruturas de madeira 
compensada ou laminada. 
 
Questão 3/10 - Materiais de Construção 
A madeira natural apresenta diferentes tipos de células, cada uma das quais responsável por uma determinada função, como: armazenar 
nutrientes, conduzir seiva etc. Sua estrutura celular é diversa e influenciada pelo solo e pelo clima de cada região, considerando ainda as 
diferentes espécies presentes na flora. 
Sobre este tema, assinale a alternativa correta: 
Nota: 10.0 
 
A A madeira natural se comporta da mesma maneira nas três direções de sua estrutura (radial, tangencial e longitudinal). 
 
B A umidade pode afetar diretamente as propriedades e características da madeira natural, gerando retração higroscópica e inchamento. 
Você assinalou essa alternativa (B) 
Você acertou! 
 
C A madeira é um material peculiar pois uma mesma árvore mantem suas características e propriedades previsíveis sempre. 
 
D Recomenda-se cortar árvores mais jovens pois elas são mais resistentes à flexão e compressão, além de apresentarem maior densidade e estabilidade.
 
Questão 4/10 - Materiais de Construção 
Para obtenção dos metais, é necessária primeiramente a mineração, seguida de limpeza para que sejam realizados os demais processos da 
metalurgia. A Figura a seguir apresenta as respectivas etapas para obter metais, desde a mineração. 
 
 
 
Sobre este assunto, assinale a alternativa correta: 
Nota: 10.0 
 
A A flotação é utilizada quando o minério é mais pesado que a ganga. Entende-se por ganga o mineral ou conjunto de minerais de um dado minério que 
 
B Para obter metais, a primeira etapa é a mineração, na qual é realizada a separação do minério rico em metal das gangas (materiais não aproveitáveis como argila, organismos e areia, entre 
outros). 
Você assinalou essa alternativa (B) 
Você acertou! 
 
C A separação magnética também é utilizada, atraindo o metal com imãs. Também podem ser utilizadas a calcinação (aquecimento com ar quente forte em jato) e ustulação (aquecimento sob 
o fogo). 
 
D Na metalurgia, a extração pode ocorrer por eletrólise (utilizando carbono ou óxido de carbono), redução (por meio de reação simples) ou precip
 
Questão 5/10 - Materiais de Construção 
A madeira apresenta características e propriedades que a tornamatrativa sob os pontos de vista técnico, econômico e sustentável. 
Entre as características da madeira, podemos citar (assinale a alternativa correta): 
Nota: 0.0Você não pontuou essa questão 
 
A Resistência ao fogo (dependendo da espessura da peça), condutibilidades térmica, elétrica e ótimo isolamento acústico. 
 
B Resistência ao fogo (dependendo da espessura da peça), condutibilidades térmica, elétrica e fônica (som). 
 
C Resistência ao fogo (dependendo da espessura da peça), condutibilidades térmica e impermeabilidade. 
 
D Resistência ao fogo (dependendo da espessura da peça), impermeabilidade e plasticidade. 
Você assinalou essa alternativa (D) 
 
Questão 6/10 - Materiais de Construção 
Considerando a sua utilização nas estruturas, as árvores podem ser divididas em dois grupos: 
1. Madeiras duras, dicotiledônias ou hard woods. 
2. Madeiras moles, coníferas ou soft woods. 
Dentre as dicotiledônias mais comuns, estão: 
Nota: 10.0 
 
A eucalipto, pinus, ipê e jatobá 
 
B eucalipto, aroeira, ipê e jatobá 
Você assinalou essa alternativa (B) 
Você acertou! 
 
C eucalipto, pinus, ipê e pinho do Paraná 
 
D eucalipto, pinus, ipê e araucária 
 
Questão 7/10 - Materiais de Construção 
O fluxograma a seguir apresenta todos os materiais que são produzidos com a madeira, desde o corte (madeira roliça) até os compostos químicos, 
resultantes da sua fragmentação. 
 
 
 
Assinale a alternativa correta relativa ao fluxograma: 
Nota: 10.0 
 
A A madeira residual das lâminas é aproveitada para produzir chapas de madeira aglomerada (celulose) e chapas de madeira reconstituída. 
 
B Os subprodutos são utilizados para produzir compostos naturais utilizados como farmacológicos, celulose, que abastecerá as indústrias de papel e polpa que será transformada em plástico.
 
C A madeira roliça é cortada em peças estruturais. Parte desse processo é aproveitado para gerar chapas de madeira compensada (lâminas). 
Você assinalou essa alternativa (C) 
Você acertou! 
 
D A madeira consome 1250 vezes a quantidade de energia gasta pelo aço. 
 
Questão 8/10 - Materiais de Construção 
O beneficiamento da madeira melhora as características negativas da madeira, conforme já mencionamos. 
Dentre as características negativas, podemos citar (assinale a alternativa correta): 
Nota: 10.0 
 
A Mudanças na umidade que maximizam as suas propriedades, acarretando tensões externas e superficiais. 
 
B Durabilidade ampliada em ambientes favoráveis à proliferação de insetos, fungos, entre outros problemas. 
 
C Anisotropia e homogeneidade, sem limites de tamanhos de peças naturais. 
 
D Durabilidade deteriorada em ambientes favoráveis à proliferação de insetos, fungos, entre outros problemas. 
Você assinalou essa alternativa (D) 
Você acertou! 
 
Questão 9/10 - Materiais de Construção 
A madeira é um material de construção civil aplicado em diversas obras no Brasil e no mundo, como pontes, residências, passarelas, igrejas e 
linhas de transmissão. 
Trata-se de um material vegetal e orgânico, renovável e abundante na natureza, bastante utilizado na construção civil. Em períodos anteriores, as 
dicotiledônias conhecidas como “madeiras de lei” foram amplamente utilizadas. Atualmente, tais espécies existem em regiões afastadas dos 
conglomerados urbanos. No entanto, espécies reflorestadas vêm sendo amplamente utilizadas na construção civil. 
 
Existem vantagens e desvantagens do uso desse material. Entre as vantagens, podemos elencar: 
 
i. Resistência mecânica competitiva com o concreto, em termos de tração, flexão e compressão – portanto, bem significativa. 
ii. Apresenta facilidade no manuseio, de modo que um carpinteiro executa simples detalhes em praticamente todos os tipos de estruturas de 
madeira. 
iii. Maior peso próprio, em comparação ao concreto. 
Sobre estas vantagnes, assinale a alternativa correta: 
Nota: 10.0 
 
A Os itens i e ii estão corretos; 
Você assinalou essa alternativa (A) 
Você acertou! 
 
B Os itens i e iii estão corretos; 
 
C Os itens ii e iii estão corretos; 
 
D Os itens i, ii e iii estão corretos. 
 
Questão 10/10 - Materiais de Construção 
Geralmente as ligações entre as peças de madeira ocorrem com a utilização de pregos, conectores, parafusos, entre outros meios capazes de 
transferir os esforços entre as peças de madeira, porém, quando penetram no tecido lenhoso, eles reduzem a seção resistente da madeira e, se 
forem aplicados em excesso, podem inviabilizar o uso das peças. Assim, aglomerantes e colas surgem como solução para estas ligações, 
devendo: 
 
i. ser resistentes aos esforços, principalmente ao cisalhamento; 
ii. apresentar alta durabilidade em relação à madeira. 
iii. ser naturais. 
Com relação à estas afirmações, assinale a alternativa correta: 
Nota: 10.0 
 
A Os itens i, ii e iii estão corretos. 
 
B Os itens i e iii estão corretos. 
 
C Os itens i e ii estão corretos. 
Você assinalou essa alternativa (C) 
Você acertou! 
 
D Os itens ii e iii estão corretos. 
Questão 1/10 - Materiais de Construção 
A madeira natural apresenta diferentes tipos de células, cada uma das quais responsável por uma determinada função, como: armazenar 
nutrientes, conduzir seiva etc. Sua estrutura celular é diversa e influenciada pelo solo e pelo clima de cada região, considerando ainda as 
diferentes espécies presentes na flora. 
Sobre este tema, assinale a alternativa correta: 
Nota: 10.0 
 
A A madeira natural se comporta da mesma maneira nas três direções de sua estrutura (radial, tangencial e longitudinal). 
 
B A umidade pode afetar diretamente as propriedades e características da madeira natural, gerando retração higroscópica e inchamento. 
Você assinalou essa alternativa (B) 
Você acertou! 
 
C A madeira é um material peculiar pois uma mesma árvore mantem suas características e propriedades previsíveis sempre. 
 
D Recomenda-se cortar árvores mais jovens pois elas são mais resistentes à flexão e compressão, além de apresentarem maior densidade e estabilidade.
 
Questão 2/10 - Materiais de Construção 
Para obtenção dos metais, é necessária primeiramente a mineração, seguida de limpeza para que sejam realizados os demais processos da 
metalurgia. A Figura a seguir apresenta as respectivas etapas para obter metais, desde a mineração. 
 
 
 
Sobre este assunto, assinale a alternativa correta: 
Nota: 10.0 
 
A A flotação é utilizada quando o minério é mais pesado que a ganga. Entende-se por ganga o mineral ou conjunto de minerais de um dado minério que não possuem valor econômico.
 
B Para obter metais, a primeira etapa é a mineração, na qual é realizada a separação do minério rico em metal das gangas (materiais não aproveitáveis como argila, organismos e areia, 
outros). 
Você assinalou essa alternativa (B) 
Você acertou! 
 
C A separação magnética também é utilizada, atraindo o metal com imãs. Também podem ser utilizadas a calcinação (aquecimento com ar quente forte em jato) e ustulação 
o fogo). 
 
D Na metalurgia, a extração pode ocorrer por eletrólise (utilizando carbono ou óxido de carbono), redução (por meio de reação simples) ou precipitação química.
 
Questão 3/10 - Materiais de Construção 
O beneficiamento da madeira melhora as características negativas da madeira, conforme já mencionamos. 
Dentre as características negativas, podemos citar (assinale a alternativa correta): 
Nota: 10.0 
 
A Mudanças na umidade que maximizam as suas propriedades, acarretando tensões externas e superficiais. 
 
B Durabilidade ampliada em ambientes favoráveis à proliferação de insetos, fungos, entre outros problemas. 
 
C Anisotropia e homogeneidade, sem limites de tamanhos de peças naturais. 
 
D Durabilidade deteriorada em ambientes favoráveis à proliferação de insetos, fungos, entre outros problemas. 
Você assinalou essa alternativa (D) 
Você acertou! 
 
Questão 4/10 - Materiais de Construção 
É essencial classificar as madeiras quanto à qualidade, de acordo com a resistência mecânica que elas apresentam. Essa classificação é 
conhecidacomo classificação tecnológica. Através dela, é possível fixar coeficientes de segurança para realizar cálculos de tensões admissíveis, 
obtidas com o rompimento dos corpos de prova. 
 
As classificações são realizadas através de normas técnicas brasileiras, alemãs e norte-americanas: 
 
i. A NBR 7190, “cálculo e execução de estruturas de madeira” (artigo 49), apresenta apenas duas categorias de acordo com a redução da 
resistência da peça. 
 
ii. As normas norte-americanas dividem as peças de madeira em baixa, média e alta resistência. 
 
iv. A norma alemã DIN 4074/39 está embasadas no Guide to the Grading of Structural Timbers from US Department of Agriculture, que apresenta 
tabelas com valores máximos de tensões admissíveis para colunas, pranchas e caibros, tirantes e vigas. 
 
Com base no exposto acima, assinale a alternativa correta: 
Nota: 10.0 
 
A Os itens i e ii estão corretos; 
 
B Os itens ii e iii estão corretos; 
 
C Apenas o item i está correto; 
Você assinalou essa alternativa (C) 
Você acertou! 
 
D Todos os itens estão corretos. 
 
Questão 5/10 - Materiais de Construção 
Considerando a sua utilização nas estruturas, as árvores podem ser divididas em dois grupos: 
1. Madeiras duras, dicotiledônias ou hard woods. 
2. Madeiras moles, coníferas ou soft woods. 
Dentre as dicotiledônias mais comuns, estão: 
Nota: 10.0 
 
A eucalipto, pinus, ipê e jatobá 
 
B eucalipto, aroeira, ipê e jatobá 
Você assinalou essa alternativa (B) 
Você acertou! 
 
C eucalipto, pinus, ipê e pinho do Paraná 
 
D eucalipto, pinus, ipê e araucária 
 
Questão 6/10 - Materiais de Construção 
O fluxograma a seguir apresenta todos os materiais que são produzidos com a madeira, desde o corte (madeira roliça) até os compostos químicos, 
resultantes da sua fragmentação. 
 
 
 
Assinale a alternativa correta relativa ao fluxograma: 
Nota: 10.0 
 
A A madeira residual das lâminas é aproveitada para produzir chapas de madeira aglomerada (celulose) e chapas de madeira reconstituída. 
 
B Os subprodutos são utilizados para produzir compostos naturais utilizados como farmacológicos, celulose, que abastecerá as indústrias de papel e polpa que será transformada em plástico.
 
C A madeira roliça é cortada em peças estruturais. Parte desse processo é aproveitado para gerar chapas de madeira compensada (lâminas). 
Você assinalou essa alternativa (C) 
Você acertou! 
 
D A madeira consome 1250 vezes a quantidade de energia gasta pelo aço. 
 
Questão 7/10 - Materiais de Construção 
A madeira, para ser utilizada na construção civil, deve atender a uma série de normas e coeficientes de segurança, para que possa suprir os 
esforços solicitantes. Ela apresenta tensões admissíveis, antes e após os processos de transformação. O beneficiamento da madeira é um dos 
processos de transformação. O seu intuito é melhorar as suas propriedades e características. 
 
A Norma Brasileira para o cálculo e a execução de estruturas de madeira (NBR 7190) apresenta como objetivo: 
 
(assinalar a alternativa correta) 
Nota: 10.0 
 
A Fixar as condições gerais que devem ser obedecidas no projeto e na execução de estruturas de madeira, tais como pontilhões, coberturas, pisos e cimbres (armação provisória de 
utilizada como forma para a construção de abóbodas – cúpulas ou arcos – em alvenaria). Vale ressaltar que a norma não se aplica para estruturas de madeira compensada ou laminada.
Você assinalou essa alternativa (A) 
Você acertou! 
 
B Fixar as condições gerais que devem ser obedecidas apenas na execução de estruturas de madeira, tais como pontilhões, coberturas, pisos e cimbres (armação provisória de madeira 
utilizada como forma para a construção de abóbodas – cúpulas ou arcos – em alvenaria). Vale ressaltar que a norma se aplica para estruturas de madeira compensada ou laminada.
 
C Fixar as condições gerais que não prercisam ser obedecidas em projeto, mas sim na execução de estruturas de madeira, tais como pontilhões, coberturas, pisos e cimbres (armação 
provisória de madeira utilizada como forma para a construção de abóbodas – cúpulas ou arcos – em alvenaria). Vale ressaltar que a norma se aplica apenas para estruturas de madeira 
compensada ou laminada. 
 
D Fixar as condições básicas para início de cálculo de estruturas de madeira, tais como pontilhões, coberturas, pisos e cimbres (armação provisória de madeira utilizada como forma 
construção de abóbodas – cúpulas ou arcos – em alvenaria). Para execução, obedecer Normas específicas de obra. Vale ressaltar que a norma se aplica apenas para estruturas de madeira 
compensada ou laminada. 
 
Questão 8/10 - Materiais de Construção 
A madeira apresenta características e propriedades que a tornam atrativa sob os pontos de vista técnico, econômico e sustentável. 
Entre as características da madeira, podemos citar (assinale a alternativa correta): 
Nota: 0.0Você não pontuou essa questão 
 
A Resistência ao fogo (dependendo da espessura da peça), condutibilidades térmica, elétrica e ótimo isolamento acústico. 
 
B Resistência ao fogo (dependendo da espessura da peça), condutibilidades térmica, elétrica e fônica (som). 
 
C Resistência ao fogo (dependendo da espessura da peça), condutibilidades térmica e impermeabilidade. 
 
D Resistência ao fogo (dependendo da espessura da peça), impermeabilidade e plasticidade. 
Você assinalou essa alternativa (D) 
 
Questão 9/10 - Materiais de Construção 
A madeira é um material de construção civil aplicado em diversas obras no Brasil e no mundo, como pontes, residências, passarelas, igrejas e 
linhas de transmissão. 
Trata-se de um material vegetal e orgânico, renovável e abundante na natureza, bastante utilizado na construção civil. Em períodos anteriores, as 
dicotiledônias conhecidas como “madeiras de lei” foram amplamente utilizadas. Atualmente, tais espécies existem em regiões afastadas dos 
conglomerados urbanos. No entanto, espécies reflorestadas vêm sendo amplamente utilizadas na construção civil. 
 
Existem vantagens e desvantagens do uso desse material. Entre as vantagens, podemos elencar: 
 
i. Resistência mecânica competitiva com o concreto, em termos de tração, flexão e compressão – portanto, bem significativa. 
ii. Apresenta facilidade no manuseio, de modo que um carpinteiro executa simples detalhes em praticamente todos os tipos de estruturas de 
madeira. 
iii. Maior peso próprio, em comparação ao concreto. 
Sobre estas vantagnes, assinale a alternativa correta: 
Nota: 10.0 
 
A Os itens i e ii estão corretos; 
Você assinalou essa alternativa (A) 
Você acertou! 
 
B Os itens i e iii estão corretos; 
 
C Os itens ii e iii estão corretos; 
 
D Os itens i, ii e iii estão corretos. 
 
Questão 10/10 - Materiais de Construção 
Geralmente as ligações entre as peças de madeira ocorrem com a utilização de pregos, conectores, parafusos, entre outros meios capazes de 
transferir os esforços entre as peças de madeira, porém, quando penetram no tecido lenhoso, eles reduzem a seção resistente da madeira e, se 
forem aplicados em excesso, podem inviabilizar o uso das peças. Assim, aglomerantes e colas surgem como solução para estas ligações, 
devendo: 
 
i. ser resistentes aos esforços, principalmente ao cisalhamento; 
ii. apresentar alta durabilidade em relação à madeira. 
iii. ser naturais. 
Com relação à estas afirmações, assinale a alternativa correta: 
Nota: 10.0 
 
A Os itens i, ii e iii estão corretos. 
 
B Os itens i e iii estão corretos. 
 
C Os itens i e ii estão corretos. 
Você assinalou essa alternativa (C) 
Você acertou! 
 
D Os itens ii e iii estão corretos.

Mais conteúdos dessa disciplina