Logo Passei Direto
Buscar

Atividade de Extensao II - Logistica Reversa

Ferramentas de estudo

Material
páginas com resultados encontrados.
páginas com resultados encontrados.

Prévia do material em texto

ATIVIDADE EXTENSIONISTA II 
Logística Reversa 
Identificação de Não Conformidades 
ENGENHARIA DE PRODUÇÃO 
 
Acadêmico: Ezequiel da Silva Rocha 
RU: 4676568 
 
Com base nas pesquisas e no levantamento realizado na Atividade 
Extensionista I, preencha o relatório abaixo com as novas diretrizes da 
disciplina. 
Nome da empresa/cooperativa: COLFER – Comércio de Metais 
 
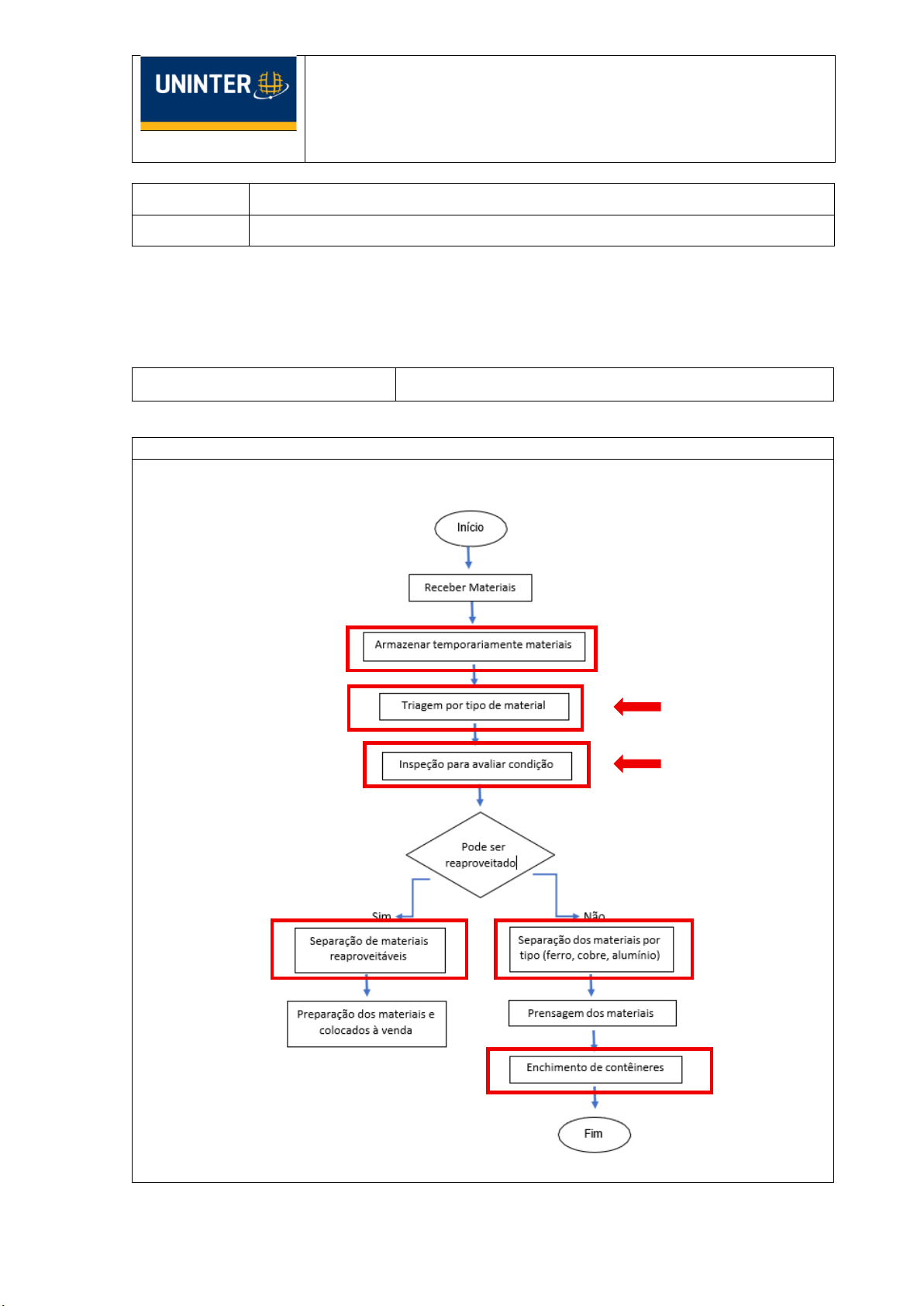
Fluxograma do processo, apontando o(s) ponto(s) Crítico(s) 
Fluxograma do Processo de Logística Reversa – COLFER Comércio de Metais 
 
 
 
ATIVIDADE EXTENSIONISTA II 
Logística Reversa 
Identificação de Não Conformidades 
ENGENHARIA DE PRODUÇÃO 
 
 
O que foi encontrado de Não Conformidade? 
Descrever o(s) problema(s) identificado(s) 
 
Durante a visita técnica à empresa Colfer – Comércio de Metais, foram 
identificadas as seguintes não conformidades no processo de logística 
reversa: 
 
• Materiais sem separação adequada: Os resíduos recicláveis 
estavam misturados ou mal organizados, dificultando a triagem 
eficiente. 
• Falta de organização e limpeza nas áreas de armazenamento: 
Ambientes com acúmulo de sucata, sem infraestrutura adequada 
ou limpeza regular. 
• Ponto de coleta mal sinalizado: Falta de placas e sinalização 
indicativa para orientações sobre descarregamento e organização 
de materiais. 
• Falta de qualificação dos funcionários: Colaboradores sem 
treinamentos obrigatórios previstos nas Normas Regulamentadoras 
(NRs), especialmente relacionados à segurança e operação de 
máquinas. 
• Falta de gestão de EPI: Distribuição e uso irregular de 
equipamentos de proteção, sem controle documental ou orientação 
adequada. 
• Falta de documentação de segurança do trabalho: Ausência de 
documentos legais obrigatórios como PGR, PCMSO, LTCAT, 
fichas de EPI, entre outros. 
 
Imagens do problema 
Opcional. 
 
Por que são Não Conformidades? 
Descrever o(s) efeito(s) que esse(s) problema(s) pode(m) causar para 
empresa/cooperativa 
 
Essas situações são consideradas não conformidades porque representam 
desvios em relação às exigências legais, técnicas e operacionais aplicáveis 
às atividades da empresa, podendo gerar os seguintes efeitos: 
 
• Riscos à saúde e segurança dos colaboradores: A ausência de 
EPIs, treinamentos e documentação de segurança pode causar 
 
ATIVIDADE EXTENSIONISTA II 
Logística Reversa 
Identificação de Não Conformidades 
ENGENHARIA DE PRODUÇÃO 
 
acidentes de trabalho, doenças ocupacionais e até 
responsabilizações civis e criminais. 
• Baixa eficiência operacional: A falta de organização e separação 
adequada de materiais compromete o fluxo produtivo, reduz a 
produtividade e aumenta o retrabalho. 
• Problemas legais e fiscais: A ausência de documentos 
obrigatórios de segurança pode gerar multas e embargos em 
fiscalizações do Ministério do Trabalho ou do Ministério Público do 
Trabalho. 
• Impacto ambiental negativo: Materiais mal armazenados e sem 
triagem adequada podem gerar contaminação do solo, acúmulo de 
vetores e degradação do ambiente. 
• Imagem institucional prejudicada: Não conformidades frequentes 
afetam a credibilidade da empresa junto a fornecedores, clientes e 
parceiros públicos. 
 
Área de conhecimento da Engenharia de Produção 
Em qual das áreas da Engenharia de Produção o(s) problema(s) 
pertence(m)? Exemplo: Qualidade, Segurança, Logística, Custos etc. 
 
As não conformidades observadas estão diretamente relacionadas às 
seguintes áreas da Engenharia de Produção: 
 
• Qualidade: Problemas na organização, padronização e separação 
dos materiais recicláveis. 
• Segurança do Trabalho: Falta de treinamentos, EPIs e 
documentos legais obrigatórios, colocando em risco a integridade 
dos colaboradores. 
• Logística: Má gestão do armazenamento e do fluxo de materiais, 
dificultando o controle e a rastreabilidade dos resíduos. 
• Gestão de Pessoas: Falta de capacitação dos trabalhadores e 
ausência de processos estruturados de treinamento e 
desenvolvimento. 
• Sustentabilidade: Desvios no manejo adequado de resíduos 
podem comprometer o desempenho ambiental da empresa. 
 
 
 
 
ATIVIDADE EXTENSIONISTA II 
Logística Reversa 
Identificação de Não Conformidades 
ENGENHARIA DE PRODUÇÃO 
 
 
CONCLUSÕES 
A segunda etapa da atividade extensionista permitiu uma análise crítica das práticas 
de logística reversa adotadas pela empresa Colfer – Comércio de Metais. Embora 
a empresa exerça um papel relevante na cadeia da reciclagem, foram identificadas 
diversas não conformidades que comprometem a segurança, a eficiência e a 
conformidade legal da operação. 
A ausência de separação adequada dos materiais, a desorganização do ambiente 
de trabalho, a falta de treinamentos técnicos e a carência de documentos 
obrigatórios de segurança do trabalho revelam fragilidades que devem ser 
corrigidas com urgência. Esses problemas impactam diretamente áreas-chave da 
Engenharia de Produção, como qualidade, logística e segurança. 
A implementação de ações corretivas, como a capacitação dos colaboradores, 
regularização documental, organização dos espaços e melhoria no controle dos 
EPIs, é fundamental para garantir a conformidade legal, aumentar a produtividade 
e reforçar o compromisso da empresa com a sustentabilidade e a economia circular.

Mais conteúdos dessa disciplina