Logo Passei Direto
Submit Material
Sign In
Try for Free
Estrutura Organizacional da OAB
Philosophy
Ethics
UNA
Brenda Amengol
in
5/4/2021
6
2
Report
Report
Gabarito
Exercícios
Mapa mental
Resumo
Mais opções
Ferramentas de estudo
Gabarito
Exercícios
Mapa mental
Resumo
Mostrar todas
Material
Study with thousands of resources!
Sign in
Text Material Preview
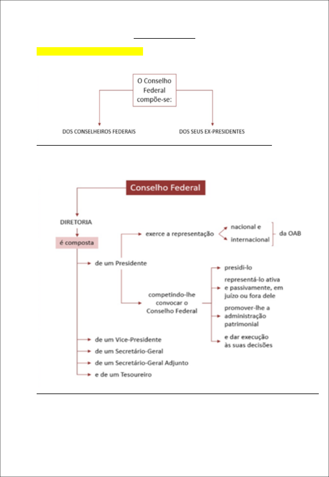
Brenda Amengol 1 ÉTICA – OAB Estrutura Organizacional da OAB
More content from this subject
Consciência crítica
Utilitarismo
Relativismo: Valores Contextuais
Importância da Razão na Filosofia
Pluralismo
Objetividade
Livre arbitrio
Ética: Estudo Filosófico da Moral
Estoicismo
Epicurismo
Dever
Cinismo
Prova de ética
Segredo profissional
Show more content
chevronDownIcon