Logo Passei Direto
Material
Study with thousands of resources!

Text Material Preview

(NI: 0207) 
Física 02 
Tópico 06 
Vestibulares 
Questão 12 
Nível: médio 
Assunto: 6.26.65 
Pela regra de Pouillet podemos determinar a intensida-
de de corrente elétrica que percorre o circuito: 
A
rr
i 15
0,10,3
2080
'
'
=
+
−
=
+
−
=
εε
 
Percorrendo o circuito pelo ramo do gerador no sentido 
de B para A temos: 
VirU AB 3531580 =⋅−=⋅−= ε 
Resposta: 35V 
(NI:0208) 
Física 02 
Tópico 07 
Propostas 
Questão 01 
Nível: fácil 
Assunto: 6.26.66 
Primeiro circuito: 
Considerando que o voltímetro e o amperímetro são 
ideais, podemos considerar o voltímetro como um circui-
to aberto (resistência infinita) e o amperímetro como um 
circuito fechado (resistência igual a zero). Então, vamos 
analisar cada circuito. 
Como o voltímetro é uma “chave aberta”, não passa cor-
rente elétrica por ele, portanto ao se considerar um cir-
cuito aberto e o amperímetro uma “chave fechada”, o 
voltímetro indicará a tensão nos terminais do gerador 
quando não há passagem de corrente elétrica, então: 
VUrUirU 60 ==⇒⋅−=⇒⋅−= εεε
Segundo circuito: 
Como o amperímetro ideal é uma “chave fechada”, ve-
mos que o circuito está em curto. Portanto, estamos a 
ddp entre os terminais do amperímetro é zero, este valor 
é que vai indicar o voltímetro. Como U=0, temos um 
gerador em curto-circuito e, portanto a intensidade de 
corrente elétrica será de curto-circuito. 
A
r
iirirU CCCC 6
1
60 ===⇒⋅−=⇒⋅−=
εεε 
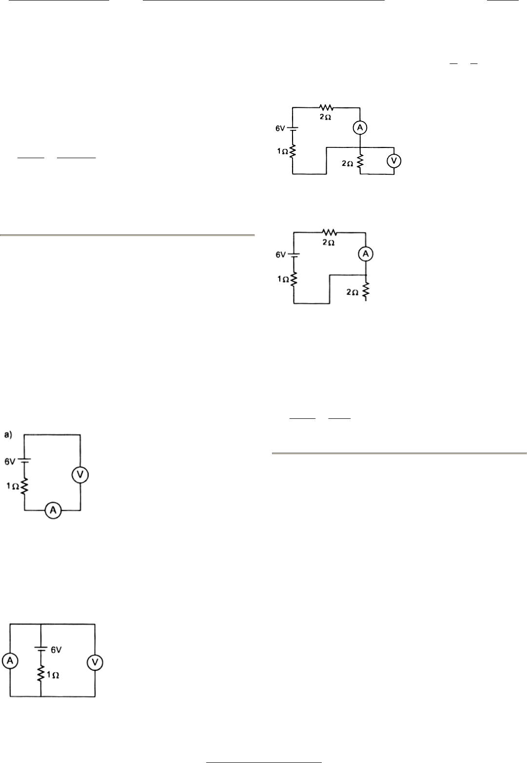
Terceiro circuito: 
Como o voltímetro ideal pode ser considerado um circui-
to aberto, podemos desenhar o circuito acima como se 
segue: 
Verificamos então que o resistor que está associado ao 
voltímetro não está submetido a nenhuma diferença de 
potencial, portanto podemos considerar que o voltímetro 
indicará 0V e podemos desprezar esta ramificação do 
circuito. 
A intensidade de corrente elétrica ficará determinada 
então pelo gerador e os dois resistores associados em 
série: 
A
Rr
i 2
21
6
=
+
=
+
=
ε
Respostas: a) i=0 U=6V; b) i=6A U=0; c) i=2A U=0 
26 
Prof. Sérgio Torres Caderno - 01 - Com Resoluções das Questões Física
15/05/2010 107/160