Logo Passei Direto
Buscar
Material
páginas com resultados encontrados.
páginas com resultados encontrados.
left-side-bubbles-backgroundright-side-bubbles-background

Crie sua conta grátis para liberar esse material. 🤩

Já tem uma conta?

Ao continuar, você aceita os Termos de Uso e Política de Privacidade

left-side-bubbles-backgroundright-side-bubbles-background

Crie sua conta grátis para liberar esse material. 🤩

Já tem uma conta?

Ao continuar, você aceita os Termos de Uso e Política de Privacidade

left-side-bubbles-backgroundright-side-bubbles-background

Crie sua conta grátis para liberar esse material. 🤩

Já tem uma conta?

Ao continuar, você aceita os Termos de Uso e Política de Privacidade

Prévia do material em texto

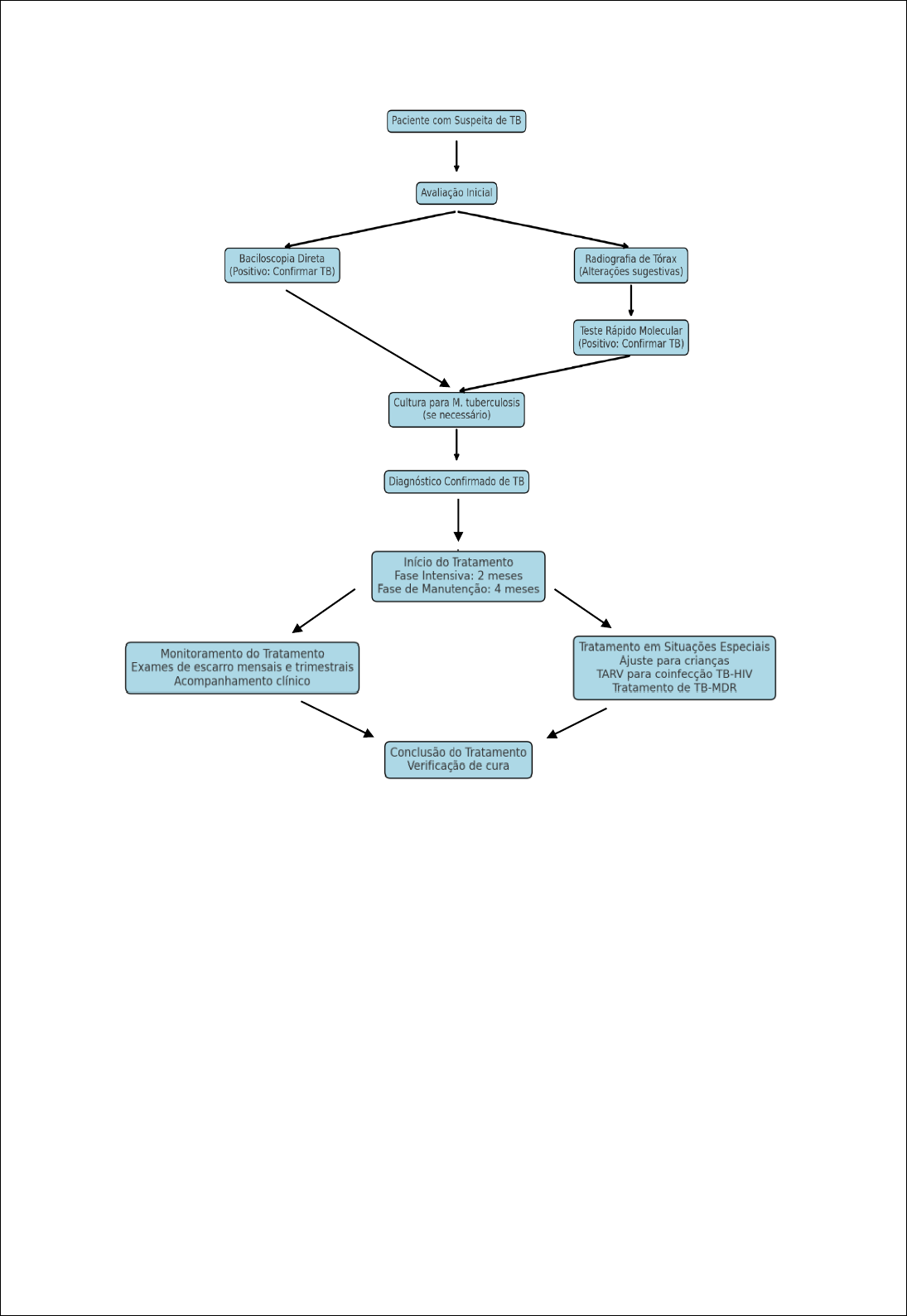
<p>Fluxograma de Diagnóstico e Tratamento da Tuberculose</p><p>1</p><p>Aluno (a): Pedro Henrique de Oliveira Silva.</p><p>Diagnóstico Bacteriológico da Tuberculose</p><p>O diagnóstico bacteriológico é crucial para a confirmação e controle do tratamento da</p><p>tuberculose (TB). Os métodos utilizados incluem:</p><p>1. Baciloscopia Direta: Pesquisa do bacilo álcool-ácido resistente (BAAR) pelo método</p><p>de Ziehl-Nielsen. É indicado em sintomáticos respiratórios e casos suspeitos de TB</p><p>pulmonar.</p><p>2. Cultura para Micobactéria: Método de alta especificidade e sensibilidade, usado</p><p>para confirmar casos com baciloscopia negativa. Pode aumentar o diagnóstico em até</p><p>30%.</p><p>3. Teste Rápido Molecular (TRM-TB): Identifica a resistência à rifampicina, essencial</p><p>para o diagnóstico rápido e início do tratamento adequado.</p><p>Esquemas de Tratamento da Tuberculose</p><p>Fluxograma de Diagnóstico e Tratamento da Tuberculose</p><p>2</p><p>O tratamento da TB é padronizado para garantir a eficácia e evitar a resistência</p><p>medicamentosa. Os esquemas incluem:</p><p>1. Esquema Básico: Utilização de medicamentos como rifampicina, isoniazida,</p><p>pirazinamida e etambutol nos primeiros dois meses, seguido por rifampicina e</p><p>isoniazida por mais quatro meses.</p><p>2. Esquema para TB Drogas Resistentes (MDR-TB): Inclui o uso de medicamentos</p><p>de segunda linha, com tratamentos mais prolongados e complexos</p><p>Tratamento em Condições Especiais</p><p>Certas condições exigem adaptações no tratamento da TB:</p><p>1. Gestantes: Preferência por regimes que minimizam riscos ao feto, evitando</p><p>estreptomicina devido ao risco de ototoxicidade.</p><p>2. Crianças: Ajustes de dosagem são necessários, e a baciloscopia tem sensibilidade</p><p>reduzida, exigindo métodos complementares de diagnóstico.</p><p>Reações Adversas e Interações Medicamentosas</p><p>Os medicamentos antituberculose podem causar diversas reações adversas:</p><p>1. Hepatotoxicidade: Comum com isoniazida, rifampicina e pirazinamida, requer</p><p>monitoramento regular das funções hepáticas.</p><p>2. Interações Medicamentosas: Rifampicina pode reduzir a eficácia de contraceptivos</p><p>orais e outros medicamentos metabolizados pelo fígado.</p><p>Importância da Adesão ao Tratamento</p><p>A adesão ao tratamento é vital para garantir a cura e prevenir a resistência medicamentosa.</p><p>A interrupção ou não aderência pode levar ao desenvolvimento de TB MDR, que é mais</p><p>difícil e custosa de tratar.</p><p>Rede Laboratorial da Tuberculose</p><p>A rede laboratorial é fundamental para o diagnóstico e monitoramento da TB:</p><p>Fluxograma de Diagnóstico e Tratamento da Tuberculose</p><p>3</p><p>1. Laboratórios de Referência: Realizam exames de cultura e teste de sensibilidade,</p><p>essenciais para o diagnóstico preciso e tratamento adequado.</p><p>2. Transporte e Conservação de Amostras: As amostras de escarro devem ser</p><p>refrigeradas e transportadas de forma adequada para garantir a viabilidade das</p><p>análises.</p><p>Referências</p><p>• Manual de Recomendações e Controle da Tuberculose no Brasil 2ª ed .</p>

Mais conteúdos dessa disciplina