Logo Passei Direto
Buscar
Material
páginas com resultados encontrados.
páginas com resultados encontrados.

Prévia do material em texto

Pé diabético: rastreamento, avaliação e cuidado 
 
87 
 
15 Pé diabético: rastreamento, avaliação e cuidado 
 
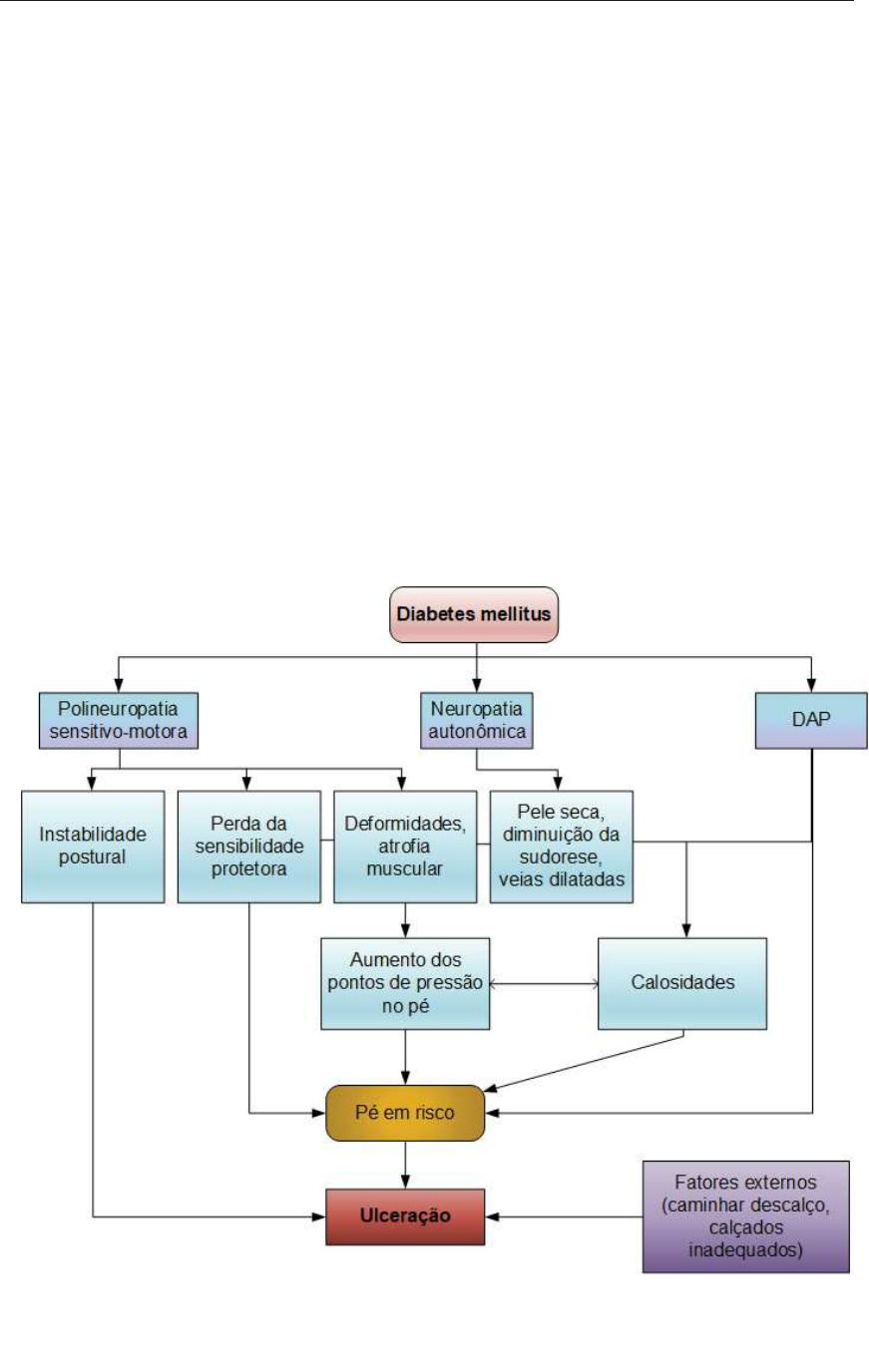
O Pé diabético é umas das complicações mais devastadoras do DM, sendo 
responsável por 50-70% das amputações não traumáticas. A polineuropatia diabética 
sensitivo-motora (deformidades e pressão plantar), neuropatia diabética autonômica 
(pele seca) e doença arterial periférica (DAP) atuam como os principais fatores de risco 
para o desenvolvimento úlceras, infecções, osteomielite e em última instância a 
amputação. Além disso, DM há mais de 10 anos, controle glicêmico inadequado e o 
avançar da idade também estão associados ao desenvolvimento do pé diabético. 
Os gastos onerosos, cerca de cinco vezes a mais, se dão principalmente com 
internações hospitalares e manejo ambulatorial do pé diabético. Estudo realizado no 
Brasil em 2014 mostrou que os custos no sistema público de saúde com internações e 
atendimento ambulatorial foi de $361 milhões, o que representa 0,31% da despesa 
pública. 
 
Figura 22 - Vias de ulceração. 
Fonte: SOCIEDADE BRASILEIRA DE DIABETES, 2019a. 
Pé diabético: rastreamento, avaliação e cuidado 
 
88 
 
Há evidências consistentes de que a avaliação e o acompanhamento das 
pessoas com DM com atenção voltada para lesões nos pés reduzem as taxas de 
amputações. Sendo assim, o rastreamento do pé diabético deve ser feito anualmente 
no indivíduo com DM1 após o 5º ano de diagnóstico e no indivíduo com DM2 a partir do 
diagnóstico. De acordo com a classificação de risco do Pé diabético podem ser 
necessárias avaliações mais frequentes. 
O rastreamento do pé diabético requer duas medidas simples de serem 
realizadas: história clínica e exame dos pés, este, deve ser iniciado pela remoção dos 
calçados e meias, que também precisam ser avaliados. O rastreamento pode ser 
realizado por médicos, enfermeiros e demais profissionais de nível superior, quando 
treinados. 
 
História clínica 
 
Ø Investigar sobre fatores de risco para desenvolvimento de ulceras e amputações: 
· Duração do DM e controle glicêmico inadequado (HbA1c ≥7,0%): quanto 
maior o tempo da doença maior o risco de complicações. O não alcance das 
metas glicêmicas também está relacionado a maior risco de complicações; 
· História de complicações micro e macrovasculares: histórico de AVE, DAP, 
infarto, retinopatia ou doença renal crônica indicam doença mais avançada e 
maior risco de complicações do pé diabético. A baixa acuidade visual também 
dificulta a observação diária do pé, como também, pode facilitar a ocorrência de 
traumas físicos; 
· História de ulceração ou amputação: história positiva para essas condições 
clínicas classificam o pé como de risco máximo (grau 3); 
· Tabagismo: além de aumentar o risco cardiovascular e risco de ulceração, 
dificulta a cicatrização das lesões; 
· Dor: dor do tipo queimação, formigamento ou “picada”, que começam pelos 
dedos e ascendendo proximamente (padrão em bota ou em luva), com piora no 
período noturno e aliviados ao movimento, dormência e perda da sensibilidade 
apontam para a presença de neuropatia. Enquanto que a dor, tipo câimbra, peso 
ao caminhar, claudicação, levanta a suspeita de dor isquêmica. 
 
Avaliação clínica geral 
 
Ø Investigar presença de manifestações dermatológicas: 
Pé diabético: rastreamento, avaliação e cuidado 
 
89 
 
· Hidratação: na neuropatia diabética a pele pode ficar ressecada (xerodermia), 
o que predispõe a rachaduras, fissuras e ulcerações; 
· Coloração, temperatura e distribuição de pelos: pele azulada, pálida, 
arroxeada, fria e rarefação dos pelos são sinais de insuficiência arterial (a 
avaliação deve ser complementada com a avaliação dos pulsos); 
· Integridade da pele e das unhas: inspecionar presença de unhas hipotróficas, 
encravadas ou micóticas, maceração e lesão fúngicas interdigitais; corte 
adequado das unhas (conforme Figura 23). As calosidades são mais comuns nas 
áreas de maior pressão plantar e são predispostas, geralmente, por calçados 
inadequados. 
 
Ø Avaliar presença de deformidades: 
A neuropatia diabética predispõe às deformidades nos pés, podendo apresentar 
proeminências dos metatarsos, joanetes, dedos em garra ou em martelo ou no 
pior caso a perda do arco plantar, chamada de Artropatia de Charcot. 
Figura 23 - Corte da unha do pé. 
Fonte: apud. Manual do pé diabético, Ministério da Saúde, BRASIL, 2016a. 
Pé diabético: rastreamento, avaliação e cuidado 
 
90 
 
 
Avaliação neurológica dos pés 
 
Tem como objetivo principal a identificação da perda da sensibilidade protetora 
dos pés, para classificação de risco e prevenção de complicações. Os testes mais 
úteis para a pesquisa de neuropatia diabética foram as avaliações da sensibilidade tátil 
com o monofilamento e a vibratória. A seguir são apresentados os principais testes 
para avaliação neurológica: 
 
 
 
 
Figura 24 - Deformidades anatômicas do pé diabético. 
Fonte: apud. Manual do pé diabético. Ministério da saúde, BRASIL, 2016a. 
Pé diabético: rastreamento, avaliação e cuidado 
 
91 
 
Avaliação da sensibilidade tátil com Monofilamento Semmes-Weinstein de 10g 
 
1. Devem ser testados 4 pontos na região plantar: hálux (região plantar da falange distal) 
e 1ª, 3ª e 5ª cabeças de metatarsos. 
2. A incapacidade do paciente de sentir o filamento de 10g em um ou mais pontos, entre 
os quatro pontos testados, indica perda da sensibilidade protetora (PSP). 
3. O monofilamento deve ser utilizado cuidadosamente, da seguinte maneira: 
· Mostre o filamento ao paciente e aplique-o em sua mão para que o indivíduo 
reconheça o tipo de estímulo. 
· Solicite ao paciente para manter os olhos fechados durante o teste. 
· Pressione o monofilamento sobre a pele (quatro pontos padronizados) e peça para 
que o paciente diga “sim” ou “não” durante o toque nas áreas de teste. Repita a 
aplicação duas vezes no mesmo local e alterne com uma aplicação simulada, na 
qual o monofilamento não é aplicado; faça três perguntas por local de aplicação, 
sendo 8 efetivas (aplicação do monofilamento duas vezes em cada um dos quatro 
pontos) e 4 aleatórias (uma pergunta sem aplicação do monofilamento). 
· Se o paciente não responder à aplicação do filamento em determinado local, 
continue a sequência aleatória e volte àquele local para confirmar. Duas respostas 
corretas por local testado descartam PSP. 
· Ao aplicar o monofilamento, mantenha-o perpendicularmente à superfície testada, 
a uma distância de 1-2 cm; com um movimento suave, faça-o curvar-se sobre a 
pele e retire-o. A duração total do procedimento, do contato com a pele e da 
remoção do monofilamento, não deve exceder dois segundos. 
· Se o monofilamento escorregar pelo lado, desconsidere a eventual resposta do 
paciente e teste o mesmo local novamente mais tarde. 
· Use uma sequência ao acaso nos locais de teste. 
· Havendo áreas ulceradas, necróticas, cicatriciais ou hiperceratóticas, 
calos/calosidades, avaliar a região circundante, pois os pacientes provavelmente 
não sentirão o monofilamento nestas regiões. 
· Demorará algum tempo para que as pessoas idosas se orientem para o que está 
sendo feito. 
· A percepção da sensibilidade protetora está presente se duas respostas forem 
corretas das três aplicações em cada área. 
Pé diabético: rastreamento, avaliação e cuidado 
 
92 
 
 
 
Conserve o filamento protegido, cuidando para não o amassar ou quebrá-lo, lave-o 
com água e sabão entre um paciente e outro. Não se deve usar o monofilamento em 
mais de 10 pacientes ao dia; ademais, um “repouso” de 24 horas é requerido para 
assegurar as 500 horas de meia-vida do instrumento em boas condições 
Para confirmação do diagnóstico de perda da sensibilidade protetora plantar é 
recomendado a realização do teste com monofilamento de 10g e um ou mais testes, 
podendo ser: avaliação da sensibilidade vibratória (diapasão), reflexos (martelo) oudor 
(pino ou palito). Porém, por necessitarem de materiais ainda não padronizados e nem 
disponíveis em todas as unidades de saúde da rede básica, neste momento, optou-se 
por manter como padrão o teste de sensibilidade com monofilamento 10g. 
 
Avaliação da sensibilidade vibratória com o Diapasão 128Hz 
 
1. Aplicar, inicialmente, o diapasão sobre uma proeminência óssea (por exemplo, 
cotovelo, clavícula, esterno, mento) para demonstrar ao paciente a sensação 
esperada. 
2. Solicitar que o paciente feche os olhos. 
3. Aplicar o diapasão perpendicularmente e com pressão constante, sobre o lado 
dorsal da falange distal do hálux ou de outro dedo do pé se o hálux estiver 
ausente. 
4. Manter o cabo do diapasão até que a pessoa refira que deixou de sentir a 
vibração. 
Figura 26 - Aplicação do monofilamento 10g. 
Fonte: apud. Manual do pé diabético, Ministério 
da Saúde, BRASIL, 2016a. 
Figura 25 - Locais de aplicação do 
monofilamento 10g. 
Fonte: apud SOCIEDADE BRASILEIRA DE 
DIABETES, 2019a. 
Pé diabético: rastreamento, avaliação e cuidado 
 
93 
 
5. Repete-se a aplicação duas vezes, mas alterna-se com pelo menos uma 
aplicação “simulada”, na qual o diapasão não está vibrando. 
O teste será positivo se o paciente responder corretamente a, pelo menos, duas das 
três aplicações; e negativo se duas das três respostas estiverem incorretas, ou seja, 
quando a pessoa perde a sensação da vibração enquanto o examinador ainda percebe 
o diapasão vibrando. 
 
Figura 27 - Aplicação do diapasão 128 Hz sobre o Hálux. 
Fonte: apud. Sociedade Brasileira de Diabetes, 2019a. 
 
Avaliação do reflexo tendíneo de Aquiles com Martelo 
 
1. Solicite que o paciente sente, permanecendo com os pés pendentes ou ajoelhe-
se sobre uma cadeira. 
2. O pé deve estar relaxado, com discreta dorsoflexão. 
3. Aplicar um golpe suave com martelo de reflexos ou com digito percussão sobre 
o tendão Aquiles. 
A resposta esperada é a flexão plantar reflexa do pé. O teste estará alterado 
caso o reflexo esteja ausente ou diminuído. 
Figura 28 - Avaliação do reflexo 
tendíneo de Aquiles com o martelo. 
Fonte: apud. Manual do pé diabético, 
Ministério da saúde, BRASIL, 2016a. 
Pé diabético: rastreamento, avaliação e cuidado 
 
94 
 
Avaliação sensibilidade com Palito ou Pino 
 
1. Aplicar a ponta romba (ponta grossa) e a fina do palito sobre um local (mão, 
braço) a fim de que o paciente identifique quando o estímulo está sendo 
realizado com a ponta romba ou com a ponta fina. 
2. As extremidades do palito devem ser aplicadas no dorso do hálux com pressão 
suficiente para deformar a pele e não a penetrar. 
A sensibilidade é considerada preservada quando o indivíduo diferencia as 
extremidades do palito, ponta grossa ou ponta fina. Quando não sabe discriminar, 
considera-se sensibilidade alterada/ausente. 
 
Avaliação vascular 
 
O exame físico dos pés deve contemplar no mínimo a palpação dos pulsos 
pediosos e tibiais posteriores. Os achados da palpação devem ser correlacionados com 
os achados da avaliação da pele (cor, temperatura, distribuição dos pelos) e unhas. 
 Na presença de pulsos não palpáveis suspeita-se de vasculopatia, sendo 
necessário encaminhar o paciente para avaliação com cirurgião vascular. 
Figura 29 - Avaliação dos pulsos pedioso e tibial posterior. 
Fonte: apud. Manual do pé diabético, Ministério da Saúde, BRASIL, 2016a. 
 
Para saber mais, acesse o curso DM1 desenvolvido com a participação de profissionais do 
Programa DCNT, que está disponível gratuitamente em: https://ead.ipads.org.br/ . Neste 
curso há uma videoaula completa com demonstração prática de todos os testes citados 
acima. 
Pé diabético: rastreamento, avaliação e cuidado 
 
95 
 
Tabela 33 - Classificação de risco para o Pé diabético e periodicidade da avaliação 
Risco/ 
Categoria 
Definição clínica Tratamento / recomendações Acompanhamento 
0 Sem PSP (Perda da 
Sensibilidade 
Protetora) e sem 
alterações no pulso. 
Educação do paciente, estimulo 
ao autocuidado, incluindo 
aconselhamento sobre sapato 
adequado. 
Anual 
Enfermeiro e/ou 
médico. 
1 PSP com ou sem 
deformidade 
Considerar uso de calçados 
adaptados. Considerar 
ortopedista, caso não haja 
adaptação. Continuar a 
educação do paciente. 
A cada 3-6 meses 
Enfermeiro e/ou 
médico. 
2 DAP (Doença Arterial 
Periférica) com ou 
sem PSP 
Considerar uso de calçados 
adaptados e consulta com um 
cirurgião vascular para 
seguimento conjunto. Educação 
contínua. 
A cada 2-3 meses 
Enfermeiro e/ou 
médico e 
encaminhamento 
para cirurgião 
vascular. 
3 História de úlcera ou 
amputação 
Considerar uso de calçados 
adaptados e consulta com um 
cirurgião vascular para 
seguimento conjunto (se a DAP 
estiver presente). Considerar 
ortopedista, caso não haja 
adaptação. Educação contínua. 
A cada 1-2 meses 
Enfermeiro e/ou 
médico, considerar 
endócrino, vascular 
e ortopedista. 
 
A periodicidade da reavaliação deve ser adaptada individualmente, considerando a 
capacidade para o autocuidado e a adesão do paciente. 
 
Pé diabético: rastreamento, avaliação e cuidado 
 
96 
 
Fonte: Manual do Pé diabético, Ministério da Saúde, BRASIL, 2016a. 
Orientações para o autocuidado no pé diabético 
 
ü Realize a inspeção diária dos pés (seja por você mesmo ou 
com a ajuda de um familiar ou um cuidador orientado), 
incluindo as áreas entre os dedos. 
ü Realize a higiene regular dos pés, seguida da secagem 
cuidadosa deles, principalmente entre os dedos. 
ü Cuidado com a temperatura da água! Ela deve estar sempre 
inferior a 37°C, para evitar o risco de queimadura. 
ü Evite andar descalço, seja em ambientes fechados ou ao ar 
livre. 
ü Sempre use meias claras ao utilizar calçados fechados. 
ü Use, sempre que possível, meias com costura de dentro 
para fora ou, de preferência, sem costura. 
ü Procure trocar de meias diariamente. 
ü Nunca use meias apertadas e evite usar meias altas acima 
do joelho. 
ü Inspecione e palpe diariamente a parte interna dos 
calçados, à procura de objetos que possam machucar seus 
pés. 
ü Use calçados confortáveis e de tamanho apropriado, 
evitando o uso de sapatos apertados ou com reentrâncias e 
costuras irregulares. 
ü Use cremes ou óleos hidratantes para pele seca, porém, 
evite usá-los entre os dedos. 
ü Corte as unhas em linha reta. 
ü Não utilize agentes químicos ou emplastros para remover 
calos. Calos e calosidades devem ser avaliados e tratados 
pela sua equipe de saúde. 
ü Faça a reavaliação dos seus pés com a sua equipe de saúde 
uma vez ao ano (ou mais vezes, se for solicitado). 
ü Procure imediatamente sua Unidade de Saúde se uma 
bolha, corte, arranhão ou ferida aparecer. 
ü Em caso de dúvidas, procure sempre a sua equipe de saúde! 
Pé diabético: rastreamento, avaliação e cuidado 
 
97 
 
Alterações mais frequentes 
 
Ø Xerodermia (pele seca): predispõe os pés às fissuras e às ulcerações. O paciente 
deve ser orientado quanto ao uso de hidratante após o banho, lembrando de poupar 
os espaços interdigitais para evitar o aparecimento de micoses. Nos casos mais 
severos pode ser prescrito o hidrante de ureia a 10% disponível nas farmácias da 
rede municipal. 
Ø Calosidades: as calosidades geralmente se formam em áreas de alta pressão na 
região plantar, decorrentes de deformidades nos pés. Deve-se avaliar a adequação 
de calçado, necessidade de palmilhas adaptadas, órteses para mudança de pontos 
de pressão e redução do nível de atividade para os pés. A avaliação para órteses 
é feita pelo Centro de reabilitação - CER, sendo que o paciente deve ser 
encaminhado pelo médico por meio da especialidade fisioterapia. O complexo 
regulador irá avaliar a solicitação e inserir no sistema CROSS para o CER. Medidas 
conservadoras são prioridade, porém em caso de falha terapêutica pode ser 
necessário o desbridamento, ressalta-se, que este procedimento só pode ser feito 
por profissionalcapacitado para isso. O paciente não deve usar agentes químicos ou 
cortar os calos por conta própria. 
Ø Alterações ungueais: o corte inadequado das unhas pode propiciar a ocorrência da 
unha encravada, facilitando traumas e infecção. Orientar o paciente ou cuidador 
quanto ao corte reto da unha e no caso de unha encravada, o médico da equipe deve 
avaliar a necessidade de cantoplastia. 
Ø Deformidades: a neuropatia predispõe ao aumento das proeminências dos 
metatarsos, dedos em garra, dedos em martelo, joanetes e perda do arco plantar. A 
escolha dos calçados, redução da sobrecarga, calçados adaptados, palmilhas e 
órteses são os pilares na prevenção das amputações. 
Ø Dor neuropática: o manejo da dor neuropática de membros inferiores geralmente se 
inicia com analgésicos não opioides, preferencialmente paracetamol ou anti-
inflamatórios. Os antidepressivos tricíclicos ou anticonvulsivantes podem ser 
utilizados no caso de não resolução ou dor intensa. Atentar-se para as 
contraindicações desses medicamentos, função renal, risco cardiovascular e 
efeitos colaterais. 
 
 
 
Pé diabético: rastreamento, avaliação e cuidado 
 
98 
 
Tabela 34 - Medicamentos utilizados no manejo da dor neuropática 
Fármaco Apresentação Posologia 
Analgésicos não opioides 
Paracetamol Comprimidos 
500mg. 
Tomar até 500 a 1.000 mg, de 6/6 horas 
Ibuprofeno 
*não disponível na 
REMUME 
Comprimidos 300mg 
Comprimidos 600mg 
Tomar 300 a 600 mg, de 8/8 horas, em 
caso de dor, sem alívio satisfatório com 
paracetamol. Evitar uso prolongado. 
Antidepressivos tricíclicos 
Amitriptilina Comprimidos 25mg Iniciar com 25 mg antes de deitar, com 
aumento gradual, até 200 mg (se 
tolerável) em 1 tomada diária. 
Nortriptilina Cápsulas 25 mg Idem amitriptilina. 
Anticonvulsivantes 
Carbamazepina 
 
Comprimidos 200 
mg 
Iniciar com 200 mg à noite, aumentando 
para 200 mg 2x/dia, com aumento gradual 
em 2 a 3 tomadas diárias, até 1.600 mg ao 
dia 
Ácido valproico Comprimidos 250 
mg 
Comprimidos 500 
mg 
Iniciar com 250 mg à noite, aumentando 
para 250 mg 2x/dia, com aumento gradual 
até 1.200 mg/dia, divididos em 2 a 3 
tomadas. 
Gabapentina 
*disponível no 
componente 
especializado (alto 
custo) 
Cápsula de 300 mg 
Cápsula de 400 mg 
Iniciar com 300 mg em 3 tomadas diárias 
(900 mg/dia), ajustando a dose até 
resposta terapêutica satisfatória ou dose 
máxima de 3.600 mg/dia. 
Fonte: Manual do pé diabético, Ministério da Saúde, BRASIL, 2016a. 
 
 Todas as condutas referentes ao pé diabético foram retiradas do “Manual do 
Pé diabético”, do Ministério da Saúde. Recomendamos a leitura do conteúdo na 
íntegra, disponível em: 
http://www.as.saude.ms.gov.br/wp-
content/uploads/2016/06/manual_do_pe_diabetico.pdf 
 
No caso de lesões, seguir o “Manual de Assistência às Pessoas com Feridas” e 
os protocolos de coberturas padronizadas pelo Serviço de Atenção Domiciliar (SAD). 
 
 
Pé diabético: rastreamento, avaliação e cuidado 
 
99 
 
 
 
 
Pé diabético: rastreamento, avaliação e cuidado 
 
100

Mais conteúdos dessa disciplina