Logo Passei Direto
Buscar
Material
páginas com resultados encontrados.
páginas com resultados encontrados.
left-side-bubbles-backgroundright-side-bubbles-background

Experimente o Premium!star struck emoji

Acesse conteúdos dessa e de diversas outras disciplinas.

Libere conteúdos
sem pagar

Ajude estudantes e ganhe conteúdos liberados!

left-side-bubbles-backgroundright-side-bubbles-background

Experimente o Premium!star struck emoji

Acesse conteúdos dessa e de diversas outras disciplinas.

Libere conteúdos
sem pagar

Ajude estudantes e ganhe conteúdos liberados!

left-side-bubbles-backgroundright-side-bubbles-background

Experimente o Premium!star struck emoji

Acesse conteúdos dessa e de diversas outras disciplinas.

Libere conteúdos
sem pagar

Ajude estudantes e ganhe conteúdos liberados!

Prévia do material em texto

Fisiologia Humana
Homeostase
Definida como a capacidade do organismo em manter o seu ambiente interno em condição estável, tanto em ritmo, como em composição química. 
Garante um estado de independência relativa do organismo em relação às oscilações do ambiente externo. 
Manutenção de um estado de equilíbrio do meio interno do corpo que envolve as células (liquido intersticial), fluidos que circulam pelas nossas células.
Essencial para sobrevivência do corpo.
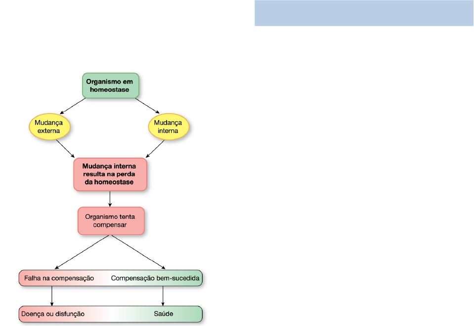
Um organismo em homeostase pode sofrer uma mudança externa, por exemplo, através do aumento da temperatura em um dia quente ou uma disfunção interna através da prática de atividade física, fazendo com que sua temperatura corpórea aumente, resultando na perda da homeostase. 
Com isso, há o desencadeamento de respostas de compensação, por exemplo, produção de suor. Se esse mecanismo compensatório falhar, o resultado será uma enfermidade/doença, nesse caso, hipertermia. 
Se o mecanismo compensatório tiver sucesso, o indivíduo permanece saudável, mantendo a homeostase, pois o suor reestabeleceu a temperatura corpórea. 
Além disso...
A sobrevivência de organismos vivos requer um meio interno homeostático;
 
O corpo humano precisa de homeostase para manter a estabilidade e sobreviver;
Mais do que sobreviver, deve ter a capacidade de se adaptar ao seu ambiente externo e interno;
Sistemas ecológicos, biológicos e sociais são homeostáticos e mantêm o equilíbrio contrariando qualquer mudança, e caso não sejam bem sucedidos em repor o equilíbrio, isso pode resultar na interrupção do funcionamento do sistema.
Exemplo de mudança externa: variação de temperatura do ambiente externo; realização de uma refeição rica em carboidratos. 
Exemplo de mudança interna: aumento da pressão arterial; aumento do dióxido de carbono no sangue. 
Condições do meio interno: temperatura, concentração de O2 e nutrientes.
 Mecanismo de homeostase
Cada célula, órgão ou sistema tenta manter o seu meio interno dentro dos limites fisiológicos normais, permitindo que as funções sejam realizadas com máxima eficiência. 
O mecanismo de homeostase do corpo está sob o controle do Sistema Nervoso e das Glândulas endócrinas. 
O sistema nervoso capta qualquer informação de desequilíbrio vinda do organismo. Ele processa essa informação no intuito de encontrar uma solução para o organismo voltar ao equilíbrio e, geralmente, essa resposta envolve a liberação de hormônios e outros agentes produzidos pelo sistema endócrino.
 Fatores que afetam a homeostase
· Temperatura
· Salinidade
· pH
· Concentrações de nutrientes: glicose 
· Concentração de gases: O2
· Concentração de resíduos: CO2 e ureia
 Processo de homeostase
Como já dito, a homeostase garante o bom funcionamento do organismo e é fundamental para todas as funções metabólicas, necessitando que todos os órgãos e sistemas operem em sintonia.
Os sistemas, quando em homeostase, apresentam as seguintes propriedades:
São extremamente estáveis;
Todos os seus componentes estão organizados de forma interna, estrutural e funcional, a fim de contribuir para a manutenção do equilíbrio;
Não seguem uma resposta necessariamente lógica, o resultado de um determinado estímulo pode ser oposto ao esperado normalmente.
 Exemplos de homeostase
Regulação da quantidade de agua e minerais no corpo, conhecida como osmorregulação. Tem lugar principalmente nos rins;
Remoção de resíduos metabólicos, conhecida como excreção. Tem lugar em órgãos excretórios como os rins (ureia) e os pulmões (CO²)
Regulação da temperatura corporal, termorregulação. Realizada principalmente pela pele e pela circulação sanguínea. 
Regulação dos níveis de glicose no sangue, realizada principalmente pelo fígado e pela insulina secretada no pâncreas. 
Quando ocorre a mudança de uma variável, o sistema pode reagir segundo dois tipos de feedback.
 Feedback Negativo
É a reação pela qual o sistema responde de modo a reverter a direção da mudança. Com intuito de manter estáveis as variáveis a fim de manter a homeostase. 
Por exemplo, quando a concentração corporal de dióxido de carbono aumenta, os pulmões são estimulados a aumentar a sua atividade, aumenta a ventilação pulmonar para poder expelir mais dióxido de carbono. 
A termorregulação é outro exemplo. Quando a temperatura corporal sobe ou desce, os receptores na pele e no hipotálamo sentem a alteração, desencadeia uma ordem no cérebro que dá inicio a uma reação no sentido de gerar ou liberar calor, conforme seja o caso. 
No feedback negativo, o órgão X estimula o órgão Y, cuja função inibe ou paralisa a atividade do órgão X. Em outras palavras, o estimulo bloqueia o seu próprio estimulador. 
 Feedback Positivo
A resposta amplifica a mudança da variável. Tem um efeito desestabilizador, pelo que não contribui para a homeostase. 
É menos comum do que o feedback negativo. Por exemplo, nos nervos, um potencial elétrico limite desencadeia a geração de um potencial de ação muito mais elevado. 
Outro exemplo é a coagulação do sangue e vários eventos na gestação, tipo o trabalho de parto. No feedback positivo, o órgão X estimula o órgão Y que volta a estimular o órgão X intensificando sua ação. Um dos mecanismos destes, isoladamente, levaria a exaustão ou esgotamento energético do sistema. Por isso, o feedback positivo está sempre acoplado ao feedback negativo.

Mais conteúdos dessa disciplina