Logo Passei Direto
Buscar

Ferramentas de estudo

Questões resolvidas

O elemento dissipativo, por excelência, é o resistor, que transforma em calor grande parte da energia para ele transferida. Estes componentes existentes no mercado devem então ser especificados para a compra conforme cada aplicação.
Defina tais especificações de forma genérica.

Na atividade de laboratório envolvendo o estudo da lei de ohm, um aluno tinha como tarefa montar um circuito composto por dois resistores de 100 Ω ligados em série e alimentado por uma fonte de corrente contínua de 20,0 V. Após efetuar todas as conexões possíveis, o aluno mediu com o multímetro analógico a tensão em um dos resistores e o instrumento indicou o valor de 20,0 Volts.
Qual das alternativas abaixo apresenta e justifica este erro?
O erro está na leitura do aluno que não soube manusear corretamente os instrumentos de medida.
O erro está na ligação destes resistores no circuito. No experimento eles deveriam ser ligados em série mas foram conectados em paralelo.
O erro está no ajuste da escala de tensão do multímetro e isto ocasiona uma leitura de tensão aleatória em cada um destes resistores, podendo chegar no máximo ao valor da tensão da fonte.
O erro está no multímetro analógico, pois uma de suas pontas de prova está curto circuitada.
O erro está na ligação dos cabos de prova do multímetro que foram conectados com as polaridades invertidas. Em virtude disto toda a tensão da fonte acaba sendo imposta em cada um dos resistores de 100 Ω.

Resistores de 3, 5, 10, 12 e 30 ohms são ligados em série com uma fonte de 60 V.
Qual o resistor que apresenta maior queda de tensão sobre ele?
30 Ohms
3 Ohms
10 Ohms
5 Ohms
12 Ohms

Determine o valor de Rx para que o valor da resistência total equivalente entre os pontos A e B no circuito abaixo seja igual a 4 ohms.
R = 13 ohms
R = 23 ohms
R = 16 ohms
R = 8 ohms
R = 18 ohms

Na figura abaixo, os resistores estão em série, ligados a uma fonte de tensão de 40 V, produzindo uma corrente de 3,3 A. Qual é o valor do resistor RX?
RX = 21,2 
RX = 2,012 
RX = 2.02 
RX = 3.02 
RX = 2,12 

Uma configuração Delta de resistores composta por três elementos RA= 10Ω, RB= 20Ω e RC= 30Ω. Ao transformar de Delta para Estrela, os valores de resistências respectivamente são:
12Ω; 24Ω e 36Ω
5Ω; 20Ω e 10Ω
20Ω; 10Ω e 15Ω
20Ω; 40Ω e 60Ω
10Ω; 15Ω e 30Ω

O programa Show do Milhão, do animador Silvo Santos, fez uma pergunta a respeito de condutividade elétrica de metais.
Que parâmetro único define a melhor condutividade elétrica de materiais?
Temperatura de fusão do condutor.
Resistividade do condutor.
Comprimento do condutor.
Coeficiente de dilatação do condutor.
Seção transversal do condutor.

Considerando o circuito abaixo, que representa um circuito resistivo de duas malhas com duas fontes.
Calcule as corrente I1 e I2 utilizando a Lei de Kirchhoff para Tensões e adotando o sentido das correntes indicadas.
I1 = −749mA e I2 = −350A
I1 = 417mA e I2 = 166mA
I1 = 749mA e I2 = −350mA
I1 = 375mA e I2 = 350mA
I1 = 849mA e I2 = 333mA

Material
páginas com resultados encontrados.
páginas com resultados encontrados.
left-side-bubbles-backgroundright-side-bubbles-background

Experimente o Premium!star struck emoji

Acesse conteúdos dessa e de diversas outras disciplinas.

Libere conteúdos
sem pagar

Ajude estudantes e ganhe conteúdos liberados!

left-side-bubbles-backgroundright-side-bubbles-background

Experimente o Premium!star struck emoji

Acesse conteúdos dessa e de diversas outras disciplinas.

Libere conteúdos
sem pagar

Ajude estudantes e ganhe conteúdos liberados!

left-side-bubbles-backgroundright-side-bubbles-background

Experimente o Premium!star struck emoji

Acesse conteúdos dessa e de diversas outras disciplinas.

Libere conteúdos
sem pagar

Ajude estudantes e ganhe conteúdos liberados!

left-side-bubbles-backgroundright-side-bubbles-background

Experimente o Premium!star struck emoji

Acesse conteúdos dessa e de diversas outras disciplinas.

Libere conteúdos
sem pagar

Ajude estudantes e ganhe conteúdos liberados!

left-side-bubbles-backgroundright-side-bubbles-background

Experimente o Premium!star struck emoji

Acesse conteúdos dessa e de diversas outras disciplinas.

Libere conteúdos
sem pagar

Ajude estudantes e ganhe conteúdos liberados!

Questões resolvidas

O elemento dissipativo, por excelência, é o resistor, que transforma em calor grande parte da energia para ele transferida. Estes componentes existentes no mercado devem então ser especificados para a compra conforme cada aplicação.
Defina tais especificações de forma genérica.

Na atividade de laboratório envolvendo o estudo da lei de ohm, um aluno tinha como tarefa montar um circuito composto por dois resistores de 100 Ω ligados em série e alimentado por uma fonte de corrente contínua de 20,0 V. Após efetuar todas as conexões possíveis, o aluno mediu com o multímetro analógico a tensão em um dos resistores e o instrumento indicou o valor de 20,0 Volts.
Qual das alternativas abaixo apresenta e justifica este erro?
O erro está na leitura do aluno que não soube manusear corretamente os instrumentos de medida.
O erro está na ligação destes resistores no circuito. No experimento eles deveriam ser ligados em série mas foram conectados em paralelo.
O erro está no ajuste da escala de tensão do multímetro e isto ocasiona uma leitura de tensão aleatória em cada um destes resistores, podendo chegar no máximo ao valor da tensão da fonte.
O erro está no multímetro analógico, pois uma de suas pontas de prova está curto circuitada.
O erro está na ligação dos cabos de prova do multímetro que foram conectados com as polaridades invertidas. Em virtude disto toda a tensão da fonte acaba sendo imposta em cada um dos resistores de 100 Ω.

Resistores de 3, 5, 10, 12 e 30 ohms são ligados em série com uma fonte de 60 V.
Qual o resistor que apresenta maior queda de tensão sobre ele?
30 Ohms
3 Ohms
10 Ohms
5 Ohms
12 Ohms

Determine o valor de Rx para que o valor da resistência total equivalente entre os pontos A e B no circuito abaixo seja igual a 4 ohms.
R = 13 ohms
R = 23 ohms
R = 16 ohms
R = 8 ohms
R = 18 ohms

Na figura abaixo, os resistores estão em série, ligados a uma fonte de tensão de 40 V, produzindo uma corrente de 3,3 A. Qual é o valor do resistor RX?
RX = 21,2 
RX = 2,012 
RX = 2.02 
RX = 3.02 
RX = 2,12 

Uma configuração Delta de resistores composta por três elementos RA= 10Ω, RB= 20Ω e RC= 30Ω. Ao transformar de Delta para Estrela, os valores de resistências respectivamente são:
12Ω; 24Ω e 36Ω
5Ω; 20Ω e 10Ω
20Ω; 10Ω e 15Ω
20Ω; 40Ω e 60Ω
10Ω; 15Ω e 30Ω

O programa Show do Milhão, do animador Silvo Santos, fez uma pergunta a respeito de condutividade elétrica de metais.
Que parâmetro único define a melhor condutividade elétrica de materiais?
Temperatura de fusão do condutor.
Resistividade do condutor.
Comprimento do condutor.
Coeficiente de dilatação do condutor.
Seção transversal do condutor.

Considerando o circuito abaixo, que representa um circuito resistivo de duas malhas com duas fontes.
Calcule as corrente I1 e I2 utilizando a Lei de Kirchhoff para Tensões e adotando o sentido das correntes indicadas.
I1 = −749mA e I2 = −350A
I1 = 417mA e I2 = 166mA
I1 = 749mA e I2 = −350mA
I1 = 375mA e I2 = 350mA
I1 = 849mA e I2 = 333mA

Prévia do material em texto

Nota da Prova: 6,5 de 8,0  Nota do Trab.: 0    Nota de Partic.: 1  Data: 24/11/2015 16:35:16
	
	 1a Questão (Ref.: 201401405315)
	Pontos: 1,5  / 1,5
	O elemento dissipativo, por excelência, é o resistor, que transforma em calor grande parte da energia para ele transferida. Estes componentes existentes no mercado devem então ser especificados para a compra conforme cada aplicação. Defina tais especificações de forma genérica.
		
	
Resposta: Valor da taxa de energia (potencia eletrica) maxima que podem dissipar sem que sofram quaisquer danos . Além de trazer seu valor nominal e a tolerancia (porcentagem maxima de variacao ohmica) que lhe foram impostas durante sua fabricacao.
	
Gabarito: Os componentes, resistores, trazem especificado em seu corpo o valor da taxa de energia (potência elétrica) máxima que podem dissipar sem que sofram quaisquer danos. Trazem impressas também informações sobre seu valor nominal e a tolerância (porcentagem máxima de variação ohmica) que lhes foram impostas durante sua fabricação; salvo alguns casos especiais, esta tolerância é de, normalmente, ± 1%, ± 5% ou ± 10%.
	
	
	 2a Questão (Ref.: 201401405444)
	Pontos: 1,5  / 1,5
	A corrente elétrica é preguiçosa, procura sempre o caminho mais fácil, ou seja, o de menor resistência. Para se estabelecer corrente elétrica circulando em um circuito eletricamente fechado há a necessidade da existência de tensão elétrica. No circuito abaixo calcule o valor da corrente elétrica que flui no circuito com o interruptor fechado e com o interruptor aberto
		
	
Resposta: Com a chave fechada: 2KOhm . Assim a intensidade da corrente eletrica que flui no circuito é igual a 6mA. Com a chave aberta: 2,5 KOhm . Assim a intensidade da corrente eletrica que flui no sistema é igual a 4,8mA
	
Gabarito: Com a chave fechada: A resistência equivalente é igual a 1.1/(1+1)+1+1.1/(1+1)=2kΩ Assim a intensidade de corrente elétrica que flui no circuito é igual a : I=V/R_eq =12V/2kΩ=6 mA. Com a chave aberta A resistência equivalente é igual a 1.1/(1+1)+1+1=2,5kΩ Assim a intensidade de corrente elétrica que flui no circuito é igual a : I=V/R_eq =12V/2,5kΩ=4,8 mA
	
	
	 3a Questão (Ref.: 201401346483)
	Pontos: 0,0  / 0,5
	Na atividade de laboratório envolvendo o estudo da lei de ohm, um aluno tinha como tarefa montar um circuito composto por dois resistores de 100 Ω ligados em série e alimentado por uma fonte de corrente contínua de 20,0 V. Após efetuar todas as conexões possíveis, o aluno mediu com o multímetro analógico a tensão em um dos resistores e o instrumento indicou o valor de 20,0 Volts. Não confiante nesta medida, o aluno solicitou ao técnico de laboratório um multímetro digital e para a sua surpresa encontrou a mesma leitura do instrumento analógico. Após estas etapas, o aluno chamou o professor, que após ouvir as suas considerações, identificou um erro na montagem do circuito. Qual das alternativas abaixo apresenta e justifica este erro?
		
	
	O erro está na leitura do aluno que não soube manusear corretamente os instrumentos de medida.
	 
	O erro está na ligação destes resistores no circuito. No experimento eles deveriam ser ligados em série mas foram conectados em paralelo.
	
	O erro está no ajuste da escala de tensão do multímetro e isto ocasiona uma leitura de tensão aleatória em cada um destes resistores, podendo chegar no máximo ao valor da tensão da fonte.
	
	O erro está no multímetro analógico, pois uma de suas pontas de prova está curto circuitada.
	 
	O erro está na ligação dos cabos de prova do multímetro que foram conectados com as polaridades invertidas. Em virtude disto toda a tensão da fonte acaba sendo imposta em cada um dos resistores de 100 Ω.
	
	
	 4a Questão (Ref.: 201402091486)
	Pontos: 0,5  / 0,5
	Resistores de 3 , 5 , 10, 12 e 30 ohms são ligados em série com uma fonte de 60 V. Qual o resistor que apresenta maior queda de tensão sobre ele?
		
	 
	30 Ohms
	
	3 Ohms
	
	10 Ohms
	
	5 Ohms
	
	12 Ohms
	
	
	 5a Questão (Ref.: 201401355462)
	Pontos: 0,5  / 0,5
	Determine o valor de Rx para que o valor da resistência total equivalente entre os pontos A e B no circuito abaixo seja igual a 4 ohms.
		
	
	R = 8 ohms
	 
	R = 18 ohms
	
	R = 13 ohms
	
	R = 16 ohms
	
	R = 23 ohms
	
	
	 6a Questão (Ref.: 201401452170)
	Pontos: 0,5  / 0,5
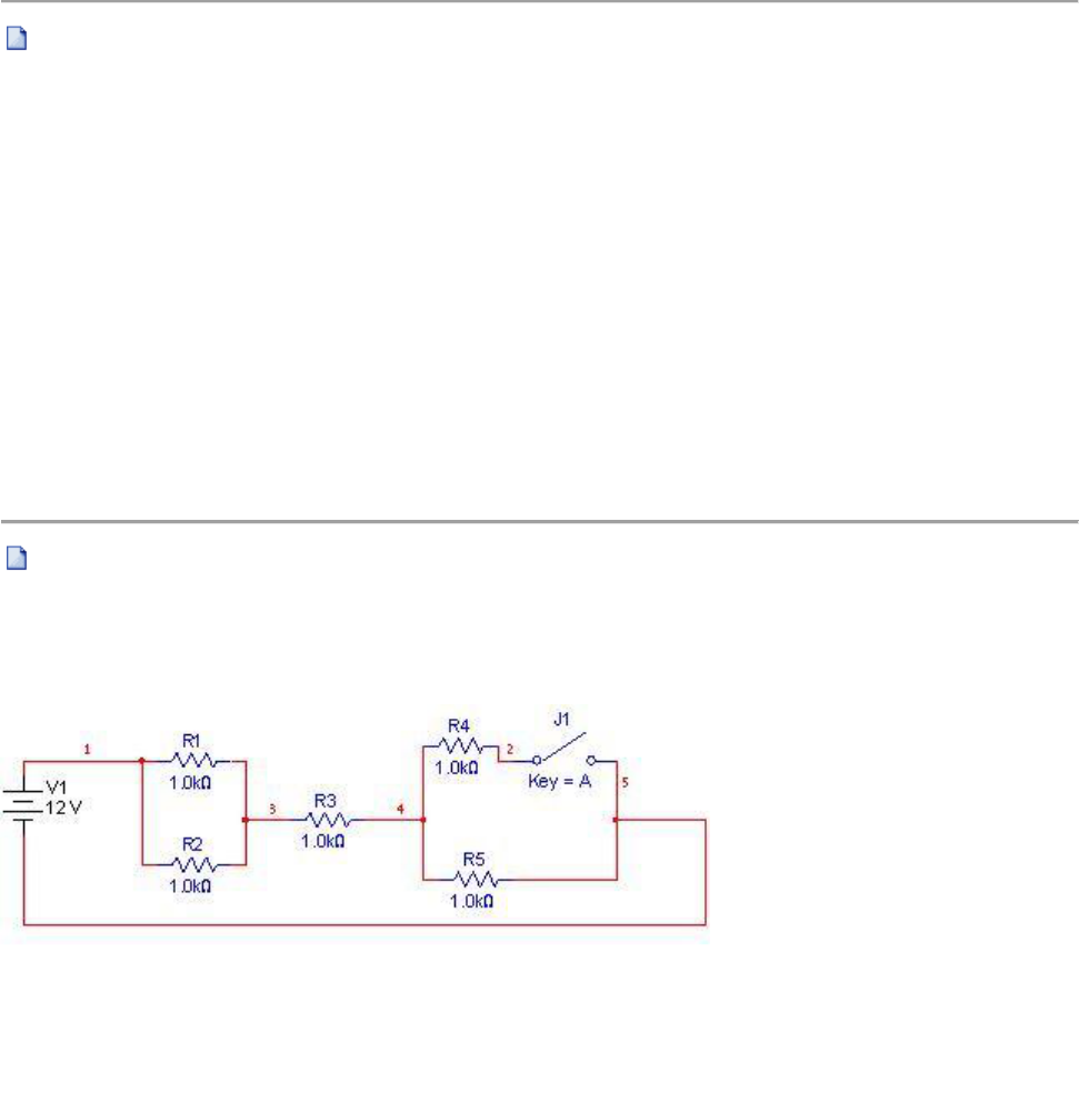
	Na figura abaixo , os resistores estão em série, ligados a uma fonte de tensão de 40 V, produzindo uma corrente de 3,3 A . Qual é o valor do resistor RX?
		
	
	 
	RX = 2,12 
	
	RX = 21,2 
	
	RX = 3.02 
	
	RX = 2,012 
	
	RX = 2.02 
	
	
	 7a Questão (Ref.: 201401580465)
	Pontos: 0,5  / 0,5
	Uma configuração Delta de resistores composta por três elementos RA= 10Ω, RB= 20Ω e RC= 30Ω. Ao transformar de Delta para Estrela, os valores de resistências respectivamente são:
		
	 
	5Ω; 20Ω e 10Ω
	
	12Ω; 24Ω e 36Ω
	
	20Ω; 10Ω e 15Ω
	
	10Ω; 15Ω e 30Ω
	
	20Ω; 40Ω e 60Ω
	
	
	 8a Questão (Ref.: 201401405435)
	Pontos: 0,5  / 0,5
	O programa Show do Milhão, do animador Silvo Santos, fez uma pergunta a respeito de condutividade elétrica de metais. Que parâmetro único define a melhor condutividade elétrica de materiais?
		
	
	Coeficiente de dilatação do conduto.r
	
	Seção transversal do condutor.
	
	Temperatura de fusão do condutor.
	 
	Resistividade do condutor.
	
	Comprimento do condutor.
	
	
	 9a Questão (Ref.: 201401963566)
	Pontos: 1,0  / 1,0
	
Converta o circuito Delta acima, em um circuito estrela equivalente conforme figura abaixo, calculando RA, RB e RC.
 
		
	
	RA = 1Ω; RB = 23Ω; RC = 32Ω
	 
	RA = 12Ω;  RB = 13Ω; RC = 1Ω
 
	
	RA = 14Ω; RB = 43Ω; RC = 32Ω
	
	RA = 13Ω; RB = 23Ω; RC = 12Ω
	
	RA = 1Ω;  RB = 13Ω;  RC = 12Ω
	
	
	 10a Questão (Ref.: 201401370991)
	Pontos: 0,0  / 1,0
	Considerando o circuito abaixo, que representa um circuito resistivo de duas malhas com duas fontes, calcule as corrente I1 e I2 utilizando a Lei de Kirchhoff para Tensões e adotando o sentido das correntes indicadas.
 
		
	
	I1 = −749mA e I2 = −350A
	
	I1 = 417mA e I2 = 166mA
	 
	I1 = 749mA e I2 = −350mA
	
	I1 = 375mA e I2 = 350mA
	 
	I1 = 849mA e I2 = 333mA

Mais conteúdos dessa disciplina