Logo Passei Direto
Buscar
Material
páginas com resultados encontrados.
páginas com resultados encontrados.

Prévia do material em texto

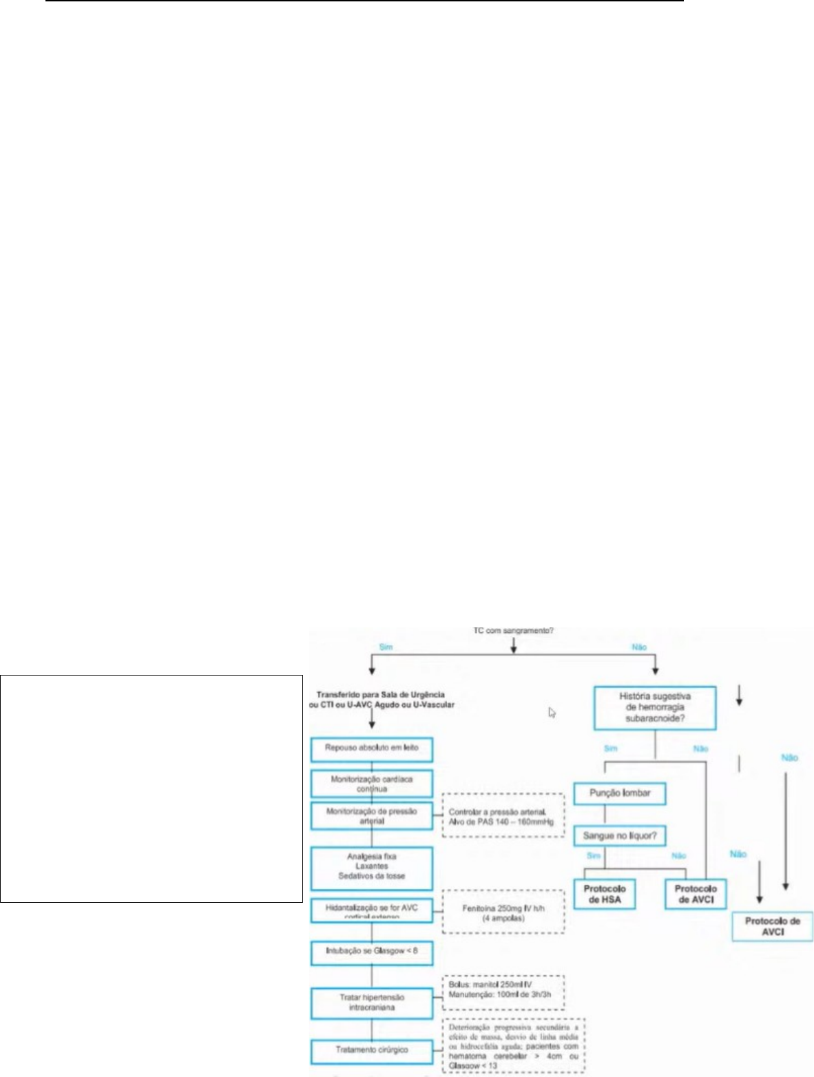
Tratamento Farmacológico no AVC Hemorrágico
· Controle pressórico: Recomenda-se a redução aguda da PAS para valores entre 140 – 180mmHg, utilizando-se de drogas parenterais em infusão contínua
· Inchaço e lesão do tecido cerebral são resultados de inflamação causada pela trombina e outros produtos sanguíneos
· Pode causar aumento da pressão intracraniana (PIC) e herniação
· Controle da pressão arterial PAS 140-160mmHg
· Medidas para controle da PIC podem incluir
· Elevação da cabeceira a 30°
· Analgesia 
· Sedação
· Doses moderadas de manitol a 20%
· Solução salina hipertônica
· Hiperventilação: Manter PaCO2 28 – 32mmHg
· Terapia Hiperosmolar
· Alternativa utilizada no tratamento da PIC elevada
· A terapia hiperosmolar age principalmente produzindo um gradiente osmótico entre o compartimento intravascular e o tecido cerebral, o que proporciona uma desidratação deste e consequente redução da PIC
· O objetivo fundamental da osmoterapia é criar um gradiente osmótico, causando saída de água o tecido cerebral extracelular para a vasculatura, diminuindo assim o volume intracraniano
· O principal agente utilizado é o manitol
· O manitol apresenta dois mecanismos de ação
· Na dose de 1g/Kg reduz a viscosidade sanguínea através de um mecanismo de vasoconstrição das arteríolas, permitindo a manutenção do fluxo sanguíneo e redução do volume sanguíneo cerebral com diminuição da PIC, esse feito é imediato e perdura por um tempo menor que 75minuos
· O manitol também reduz a PIC por um efeito osmótico que se inicia mais tardiamente (15 – 30 minutos), ocasionando o movimento gradual de água do parênquima cerebral para circulação sanguínea, esse efeito pode perdurar por até 6 horas
· Tratamento cirúrgico
· Considerar avaliação neurocirúrgica para discussão sobre possível abordagem cirúrgica, especialmente nos casos de hemorragia cerebelar, hidrocefalia e sangramentos lobares superficiais ou com efeito de massa importante

Mais conteúdos dessa disciplina