Logo Passei Direto
Buscar
Material
páginas com resultados encontrados.
páginas com resultados encontrados.
details

Libere esse material sem enrolação!

Craque NetoCraque Neto

Ao continuar, você aceita os Termos de Uso e Política de Privacidade

details

Libere esse material sem enrolação!

Craque NetoCraque Neto

Ao continuar, você aceita os Termos de Uso e Política de Privacidade

Prévia do material em texto

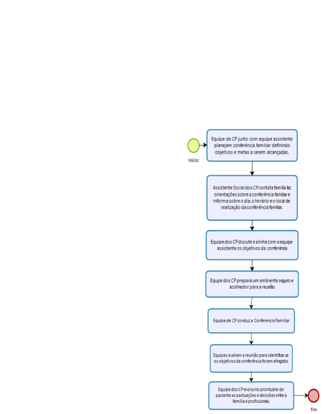
<p>Cuidados Paliativos – Anna Carolina Ribeiro</p><p>.......................................................................................</p><p>................................</p><p>Introdução</p><p>É um instrumento terapêutico utilizado pela equipe</p><p>de cuidados paliativos, em um momento de diálogo</p><p>planejado entre paciente, família e equipe, visando o</p><p>compartilhamento de informações, esclarecimento</p><p>de dúvidas acerca das preocupações do paciente e</p><p>da família, de modo a permitir que a família</p><p>compreenda a dinâmica dos cuidados que estão</p><p>sendo prestados ao paciente e possibilite o</p><p>estabelecimento de uma comunicação efetiva para</p><p>que seja possível alcançar um consenso na</p><p>resolução de problemas.</p><p>Objetivos</p><p>São eles:</p><p> Fornecer diagnóstico e estágio da doença</p><p> Discutir plano terapêutico com familiares</p><p> Informar piora clínica e mudança de metas</p><p>de tratamento</p><p> Identificar necessidade dos cuidadores</p><p> Definir diretrizes e as limitações de</p><p>recursos fúteis em fases mais avançadas</p><p> Discutir desospitalização</p><p> Identificar familiares com risco elevado de</p><p>luto complicado e estresse do cuidador e</p><p>referenciá-los para acompanhamento</p><p>específico</p><p> Auxiliar na resolução de conflitos</p><p> Manejar a conspiração ou cerco do silêncio</p><p>Justificativas</p><p>A conferência familiar possibilita a criação e/ou</p><p>fortalecimento de vínculo com família e, em geral,</p><p>proporciona maior segurança emocional, pois é uma</p><p>ocasião em que um componente ou mais da equipe</p><p>está disponível para acolher, ouvir, esclarecer</p><p>dúvidas e compartilhar quadro clínico e plano</p><p>terapêutico.</p><p>Representa uma das bases da comunicação e do</p><p>cuidado ao paciente</p><p>É um momento de compartilhamento e inclusão</p><p>dos familiares na tomada de decisões, de</p><p>identificação das necessidades da família e</p><p>organização do cuidado.</p><p>A conferência familiar segue um pré-roteiro, mas</p><p>deve-se ter a flexibilidade para comunicar uma</p><p>notícia difícil.</p><p>É essencial que a equipe se prepare definindo</p><p>objetivos a serem alcançados, organizando o espaço</p><p>físico do encontro, comunicando a família a</p><p>proposta da reunião., integrando a equipe médica</p><p>com o serviço social e a psicologia</p><p>Conferência familiar</p><p>Cuidados Paliativos – Anna Carolina Ribeiro</p><p>Etapas da conferência</p><p>1º passo: Sempre iniciar falando da doença  Qual</p><p>o correto diagnóstico e o que tem escrito na</p><p>literatura? Qual a história natural da doença e seus</p><p>possíveis desfechos? O que vai ajudar e o que não</p><p>vai ter efeito mais....</p><p> Tudo aqui é baseado em EVIDÊNCIAS!!</p><p>Conhecimento científico</p><p>2º passo: Depois passar para a etapa de</p><p>comunicação empática – Entender o que o paciente</p><p>consegue compreender do seu quadro, percepções</p><p>do seu sofrimento e preferências quanto ao seu</p><p>tratamento.</p><p>3º passo: Julgamento clínico e comunicação efetiva</p><p>entre a equipe  A equipe multidisciplinar deve</p><p>considerar:</p><p> As evidências sobre cada tratamento</p><p> O melhor ou o tratamento recomendado</p><p> Os potenciais tratamentos inapropriados</p><p>considerando evidências e os desejos e</p><p>história do paciente</p><p> Os tratamentos inúteis e os que não são</p><p>aceitáveis, de acordo com evidências.</p><p>4º passo: Ter uma comunicação empática e</p><p>honesta sobre o diagnóstico, prognóstico e depois</p><p>estabelecer consensualmente os objetivos do</p><p>tratamento e os melhores e piores cenários.</p><p>Depois de definir as metas, tratamentos</p><p>específicos de acordo com o que foi proposto no</p><p>passo 3 são debatidos entre o paciente e o médico,</p><p>chegando a um novo consenso sobre quais</p><p>tratamentos podem ou não serem utilizados para</p><p>atingir os objetivos.</p>

Mais conteúdos dessa disciplina