Logo Passei Direto
Buscar
Material
páginas com resultados encontrados.
páginas com resultados encontrados.

Prévia do material em texto

1 
 
GTI - Governança de Tecnologia da Informação 
 
Diferença entre Governança e Gestão de TI 
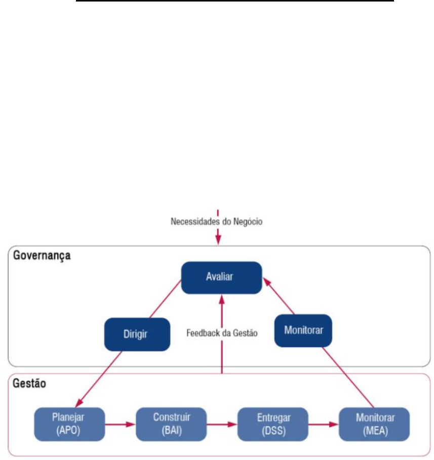
“A governança garante que as necessidades, as condições e as opções das partes 
interessadas sejam avaliadas a fim de determinar os objetivos corporativos 
acordados; define a direção por meio de priorização e tomada de decisão; e 
provê monitoramento de desempenho e conformidade com relação aos objetivos 
estabelecidos.” (COBIT). 
“A gestão consiste em planejar, construir, executar e monitorar 
atividades alinhadas com a direção estratégica estabelecida pela governança para 
atingir os objetivos corporativos.” (COBIT). 
 
 
 
 
Conceito: 
A Governança de Tecnologia da Informação (GTI) é um modelo de gestão, integrante 
da governança corporativa e da administração da TI, alinhado às estratégias, objetivos 
e metas organizacionais, que tem como função definir as diretrizes e efetivar o 
processo de decisão da TI, buscando uma entrega de valor, excelência operacional e 
otimização de resultados coerentes com as aspirações do negócio. (ALBERTIN, 
2010). 
 
 
2 
 
Estrutura da Governança de TI 
 
Estrutura da governança de tecnologia de informação – Fonte: Albertin 2010 
 
 
 
 
Principais fatores da estrutura de GTI 
 
Governança corporativa 
• Papel do CEO: qual o papel do CEO com relação à TI, sua postura e sua forma 
participativa, tanto nos comitês quanto na organização. 
• Interesse dos stakeholders: visão dos stakeholders sobre a TI e a forma pela 
qual tratam a importância e a dependência com essa tecnologia diante das 
aspirações de negócios. 
• Otimização de resultados: entendimento dos critérios e metas de crescimento 
financeiro e de negócio, para a adequação das soluções, bem como a forma de 
medir resultados de TI. 
• Práticas de negócio: estabelecimento de práticas e políticas para a TI. 
• Princípios e práticas: estabelecimentos de políticas e práticas que podem ser 
adequadas à realidade de GTI. 
3 
 
• Estratégias e objetivos: entendimento do processo de estabelecimento e 
conhecimento dos objetivos e estratégias organizacionais. 
• Influência da TI: como a TI influencia as definições organizacionais e em nível 
estratégico ou operacional. 
• Controle: quais as principais medidas de controle interno para processos e, 
principalmente, disponibilização de informações. 
• Aspectos legais: quais as políticas e os critérios quanto ao cumprimento de 
exigências legais. 
 
Administração da TI 
• Uso da TI: identificação do uso da TI, seja corporativo ou distribuído, de forma 
a tratar possíveis especialidades e adequações na GTI. 
• Integração com o negócio: as ferramentas necessárias para a continuidade do 
alinhamento estratégico, principalmente no nível operacional. 
• Criação da estrutura adequada para atender requisitos do negócio: 
conhecimento dos processos de negócios e definições sobre estrutura de 
decisão de modo a adequar e estrutura interna. 
• Planejamento da TI: elaboração do planejamento com base nas solicitações 
das áreas usuárias. 
• Gestão da TI: preocupação em adequar soluções e ferramentas que permitam 
a simplicidade e agilidade dos processos de negócios, visando melhores 
resultados e maior adoção organizacional, além do gerenciamento de toda a 
carteira da TI, incluindo projetos novos e demandas para adequar recursos e 
priorizar investimentos. 
• Entrega de valor: definição de padrões de qualidade e valor dos serviços de TI. 
• Criação de bases de competência: absorção de conhecimento de todo o 
processo organizacional e de TI e disponibilização interna e externa. Permite 
maior transparência dos objetivos de TI. 
 
 
Alinhamento estratégico 
• Parceria entre negócios e TI: como as várias diretorias se relacionam 
internamente e através de quais mecanismos, como comitês, reuniões de 
planejamento, processos de comunicação, etc. 
• Alinhamento com os objetivos organizacionais: como são passados os 
objetivos organizacionais e como eles são sustentados. 
4 
 
• Alinhamento das estratégias de negócio e TI: como é feito o alinhamento entre 
estratégias, tanto prelo direcionador negócios quanto pela TI, e quais os 
processos envolvidos. 
• Participação da TI na formulação de estratégias: qual o papel da TI na 
definição das estratégias e como esse papel pode ser refletido diante de um 
processos de maior entendimento do uso da TI. 
• Integração dos planos estratégicos: como o planejamento estratégico de TI é 
revisado pela organização e como é feito o processo de adequação e 
consolidação. 
• Liderança efetiva de TI: como a TI pode ter uma liderança efetiva diante de seu 
papel e sua influência no processo de alinhamento estratégico. 
• Adequação de entrega de valor: quais são os principais requisitos e padrões 
exigidos para que a TI possa apresentar resultados que agregam valor ao 
negócio. 
 
Governança de TI 
➢ Definição 
• Papel da TI: definição da importância da TI para as várias necessidades dos 
negócios e atribuição de formas de divulgação e conscientização dentro da 
organização. 
• Estabelecimento de papéis: identificação de papéis de executivos e de 
usuários responsáveis e detentores de conhecimento de processos. 
• Identificação de autoridade e responsabilidade: atribuição de responsáveis e de 
poder de decisão. 
• Institucionalização de comitês: estabelecimento de comitês por assuntos 
envolvidos, periodicidade e objetivos principais. 
• Comunicação da GTI: definição do processo de comunicação formal e informal 
para diversos níveis da organização, não apenas do modelo de GTI, mas da 
atuação de TI nos negócios. 
 
➢ Decisão estratégica 
• Participação da alta administração: inclusão da alta administração nos comitês 
de aprovação e avaliações. 
• Corresponsabilidade TI e negócios: identificação de mecanismos além dos 
comitês, para manter a divisão de responsabilidades, por meio do 
desenvolvimento de canais de relacionamentos. 
5 
 
• Influência da TI na decisão: identificação do papel do CIO (chef information 
officer) no processo de decisão. 
• Estruturação do processo de decisão: definição de normas e padrões aceitos 
na tomada de decisão, corporativa ou nas unidades de negócios, e processos 
de acompanhamento. 
 
➢ Acompanhamento 
• Conformidade com requisitos organizacionais: definição de critérios que 
permitam acompanhar o que foi definido e como foi entregue. 
• Mecanismos de controle e acompanhamento: identificação de mecanismos 
organizacionais de controle e metodologias já implantadas para 
acompanhamento de resultados. 
• Avaliação da GTI: inclusão de processos de avaliação da efetividade dos 
comitês, do processo de decisão e dos resultados apresentados. 
 
A Governança de TI precisa ter uma estrutura que defina seu escopo, sua atuação e 
seus participantes. Reúne representantes das áreas de negócios e da TI. 
 
 
 
 
 
 
 
 
 
 
 
 
6 
 
Modelos das melhores práticas para a Governança de TI 
 
COBIT - Control Objective for Information and Related Tecnology 
(framework de boas práticas para modelos de governança de tecnologia de TI) 
ITIL – Information Technology Infraestructure Library 
 (Biblioteca para Infra-estrutura de serviços de TI) 
BSC - Balanced Scorecard 
(Avaliação de desempenho) 
 
PMBOK (guide to the Project management body of knowledge) 
(guia para o conjunto de conhecimentos de gerenciamento de projetos) 
TOGAF (The Open Group Architecture Framework) 
(modelo conceitual de arquitetura corporativa) 
 
SCRUM - metodologia ágil para gestão e planejamento de projetos de software. 
 
CMMI (Capability Maturity Model – Integration) 
(Modelo Integrado de Maturidade em Capacitação)

Mais conteúdos dessa disciplina