Logo Passei Direto
Buscar

Esse mapa mental é do material:

Questões Sobre Farmacodinâmica
2 pág.

Farmacologia Biológicas / SaúdeBiológicas / Saúde

Material

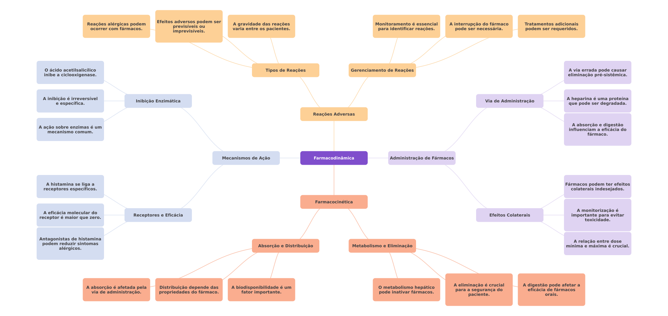
Prévia do material em texto

Reações alérgicas podem Efeitos adversos podem ser A gravidade das reações Monitoramento é essencial A interrupção do fármaco Tratamentos adicionais ocorrer com fármacos. previsíveis ou imprevisíveis. varia entre os pacientes. para identificar reações. pode ser necessária. podem ser requeridos. ácido acetilsalicílico Tipos de Reações Gerenciamento de Reações A via errada pode causar inibe a ciclooxigenase. eliminação pré-sistêmica. A inibição é irreversível Inibição Enzimática Via de Administração A heparina é uma proteína e específica. que pode ser degradada. Reações Adversas A ação sobre enzimas é um A absorção e digestão influenciam a eficácia do mecanismo comum. fármaco. Mecanismos de Ação Farmacodinâmica Administração de Fármacos A histamina se liga a Fármacos podem ter efeitos receptores específicos. colaterais indesejados. Farmacocinética A eficácia molecular do A monitorização é Receptores e Eficácia Efeitos Colaterais receptor é maior que zero. importante para evitar toxicidade. Antagonistas de histamina podem reduzir sintomas A relação entre dose Absorção e Distribuição Metabolismo e Eliminação mínima e máxima é crucial. alérgicos. A absorção é afetada pela Distribuição depende das A é um A eliminação é crucial metabolismo hepático A digestão pode afetar a via de administração. propriedades do fármaco. fator importante. para a segurança do eficácia de fármacos pode inativar fármacos. paciente. orais.

Mais conteúdos dessa disciplina