Logo Passei Direto
Buscar
Material
páginas com resultados encontrados.
páginas com resultados encontrados.

Prévia do material em texto

Metagenômica 
- A metagenômica é um campo da genômica que estuda o material genético 
coletado de amostras ambientais, como solo, água, sedimentos e até mesmo o 
microbioma humano. 
- Objetivo primário: construir uma biblioteca abrangente de DNA de todos os 
microrganismos presentes em uma amostra de um determinado ecossistema ou 
local. 
- Em vez de analisar o genoma de um organismo específico, a metagenômica 
examina a diversidade genética de comunidades microbianas inteiras, permitindo a 
compreensão da composição e função dessas comunidades. 
- Essa é uma abordagem interessante principalmente pela possibilidade de 
encontrar genes de uso biotecnológico de microrganismos não cultiváveis, já que 
permite acesso aos genomas presentes nessas amostras. 
- Possíveis fontes e bibliotecas metagenômicas: minas de metal ou carvão 
abandonadas, rios e lagos de água fresca, fontes térmicas, comunidades 
microbianas intestinais, oceanos, sedimentos, solos, esgoto etc. 
- É mais eficiente quando há comunidades microbianas com poucas espécies. 
 
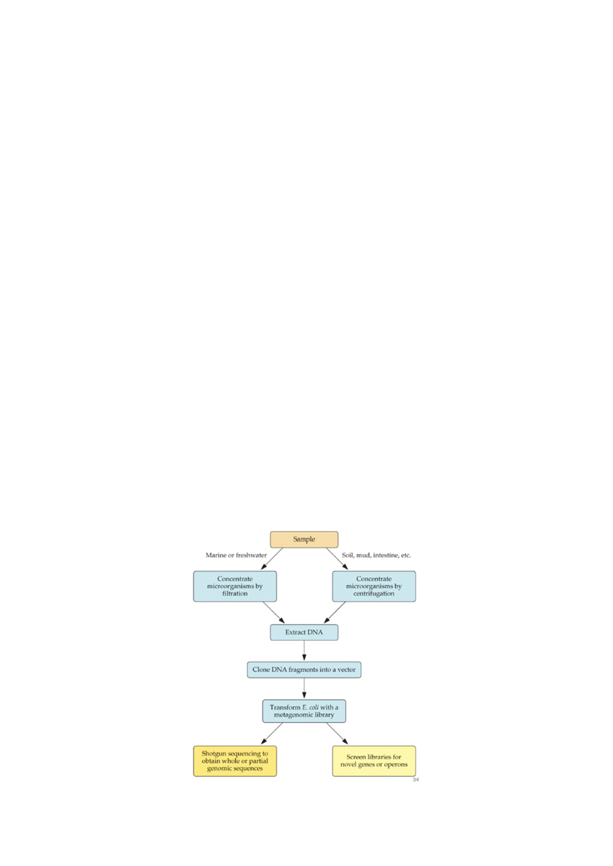
Fluxograma de trabalho 
 
- A amostra é coletada: 
 - Líquidos: concentração por filtração. 
 - Sólidos: concentração por centrifugação. 
- Depois, é feita a extração do DNA, que é clonado em vetores. 
- Em seguida, é feita a transformação dos vetores em E. coli e amplificação. 
- Após a clonagem e amplificação do DNA, é possível prosseguir o projeto 
realizando o sequenciamento dos genomas da amostra ou realizar uma busca na 
biblioteca por novos genes ou operons – abordagem mais direta para identificar 
potenciais biotecnológicos. 
 
Sequenciamento dos genomas da amostra 
- Preparo da biblioteca de fragmentos de DNA molde. A fragmentação é realizada 
por sonicação, nebulização ou passagem por agulha. Além disso, é necessário fazer 
o reparo das extremidades dos fragmentos para serem inseridos em vetores (DNA 
polimerase, exonuclese e T4 quinase) 
- Amplificação biológica ou in vitro (PCR) dos fragmentos. 
- Sequenciamento dos genomas. 
- Montagem das sequências. 
- Nessa técnica, cada sequência do genoma deve ser determinada entre 6 e 10 
vezes a partir de fragmentos diferentes. Isso garante uma profundidade de 
cobertura. 
 
 
Pesquisa direcionada 
- Exemplo: triagem para genes de lipases. 
- As células transformadas são crescidas em ágar contendo diferentes 
triglicerídeos. 
- Os clones que formam halo, indicando a degradação dos lipídeos são isolados. 
- É necessário realizar a clonagem de grandes insertos para garantir a presença do 
operon que contém todas as enzimas da via metabólica. 
 
Expressão Gênica Induzida por Substrato (SIGEX) 
- SIGEX é uma técnica para detecção de clones metagenômicos com funções 
específicas: clones que contém promotores ativados quando há determinadas 
substâncias como fonte de carbono disponíveis no meio de cultura. 
- Os fragmentos de DNA da amostra são clonados em vetores com Proteína Verde 
Fluorescente (GFP), um gene reporter sob controle do promotor lac (plac). 
- O sítio de clonagem é localizado entre plac e gfp. 
- As células transformadas são cultivadas na presença de ampicilina e IPTG. 
 
- Os clones que produzem GFP na presença de IPTG podem apresentar três 
possibilidades: 
 - Não tem o inserto. 
- Têm o inseto, mas sem terminador de transcrição. 
- Tem um inserto com promotor constitutivo. 
 
- Nessa etapa, as células de interesse não produzem GFP na presença de IPTG 
porque possuem insertos que não induzem expressão nestas condições. 
 
- A partir disso, é feita uma citometria de fluxo para separar e descartar os clones 
que estão expressando GFP. Os clones que permanecem são os que não possuem 
um promotor próprio e um promotor que pode ser induzido por substrato. 
- Em seguida, é adicionado um substrato específico para o promotor desejado e os 
clones são submetidos a uma nova citometria, que seleciona as células produtoras 
de GFP e que portanto possuem o promotor que pode ser induzido por substrato. 
- O clone selecionado pode ter o DNA extraído e analisado para encontrar 
elementos específicos. 
 
 
 
Bioinformática - Bancos de dados moleculares 
- Bancos de dados moleculares são locais onde se armazenam sequências de DNA, RNA e 
proteínas. 
- São usados para pesquisa, comparação e análise genética, ajudando a entender genes, 
evolução e doenças. 
 
História dos bancos de dados 
- Até 1988, as sequências eram publicadas só em papel. 
- Os primeiros grandes bancos surgiram na Europa e nos Estados Unidos: EMBL (Europa, 
1980) e GenBank (EUA, 1982). 
- Entretanto, na década de 1980, havia apenas cerca de 2.000 sequências publicadas. 
 
Avanço com a internet 
- O surgimento da internet facilitou o acesso aos dados moleculares. 
- Além disso, a explosão de dados nos anos 90 com o Projeto Genoma Humano e o 
sequenciamento de genomas bacterianos aumentou muito a quantidade de dados 
disponíveís. 
- Atualmente o GenBank dobra de tamanho a cada 18 meses. Em 2020, possuia 2 bilhões 
de sequências, 9 trilhões de nucleotídeos e dados de mais de 300.000 organismos 
 
 
Bancos de dados e Bioinformática 
- No ramo da bioinformática, algoritmos são utilizados para analisar as sequências 
disponíveis em bancos de dados e realizar: 
- Busca de homologia 
- Anotação de genes 
- Comparação de sequências 
 
	História dos bancos de dados 
	- Até 1988, as sequências eram publicadas só em papel. 
	Avanço com a internet 
	 
	Bancos de dados e Bioinformática

Mais conteúdos dessa disciplina