Logo Passei Direto
Buscar
Material
páginas com resultados encontrados.
páginas com resultados encontrados.

Prévia do material em texto

Fluxograma
O termo Fluxograma é uma representação gráfica de um processo ou fluxo de trabalho, efetuado geralmente com recurso a figuras geométricas normalizadas e as setas unindo essas figuras geométricas. O Fluxograma tem por objetivo apresentar de forma rápida e descomplicada o fluxo de informações e ações da sequência operacional do processo. O Fluxograma pode ser definido também como o gráfico em que se representa o percurso ou caminho percorrido por certo elemento (por exemplo, um determinado documento), através dos vários departamentos da organização, bem como o tratamento que cada um vai lhe dando
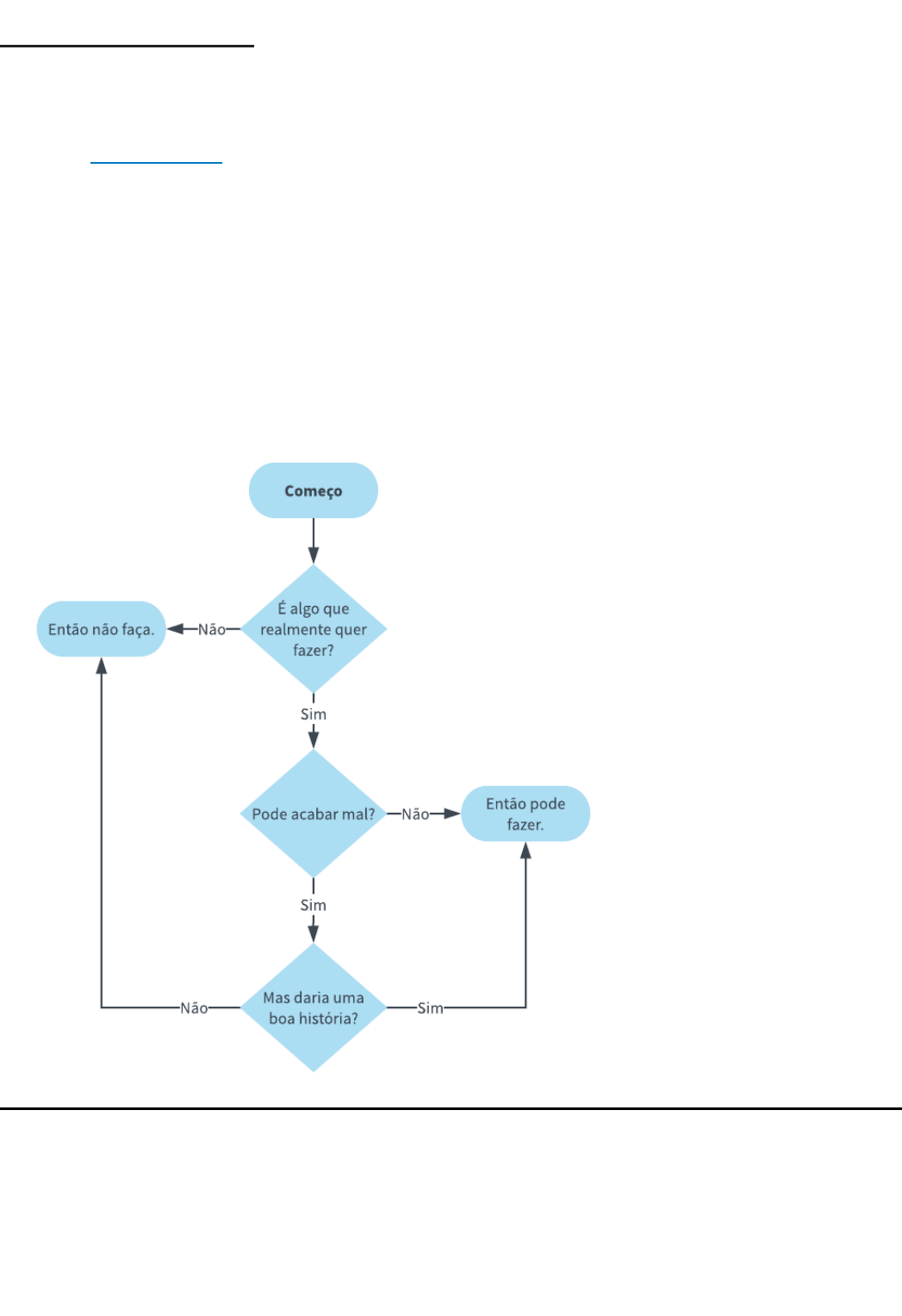
Exemplo
Parte superior do formulário
Parte inferior do formulário
Como fazer um fluxograma?
 
Para que você aprenda de forma simples como fazer um fluxograma, elaborei algumas etapas você pode seguir durante a construção do seu mapeamento. Vamos a elas?
 
1 - Definir o processo que será representado
 
Para começar, você precisa decidir qual processo ou família de produtos será mapeado. Geralmente se escolhe o processo mais problemático, o que tem mais volume, porque se você consegue medir e melhorar esse processo, a única coisa que precisamos fazer para os processos menores é replicar.
Outra vantagem é que qualquer alteração nesses processos será representativa tanto na qualidade quanto no volume de entrega.
 
2 - Definir o escopo do projeto
 
É preciso definir o início e fim do projeto, qual o nível de detalhamento requerido, se será micro ou macro, qual os detalhes necessários, para quem você precisa entregar e o que você precisa extrair desse processo.
Dessa forma, não haverá problemas relativos a falta de detalhes, ou se não um excesso de detalhes e informações que dependendo do processo não se faz necessário.
 
3 - Levantamento das atividades
 
Nessa etapa da construção do seu fluxograma você deve definir quais atividades estão ocorrendo durante o processo e organizá-las da maneira mais adequada possível.
Ou seja, é necessário analisar de qual maneira cada atividade será trabalhada, sua importância, para então definir a sequência que tornará o processo mais ágil.
 
4 - Desenhar os símbolos
 
Como já foi visto, o fluxograma é uma representação gráfica. Logo, utiliza-se símbolos que representam as etapas do processo e as decisões a serem tomadas.
É preciso desenhar de forma correta para que fique claro todo o processo, pois existem símbolos padrões para cada tipo de informação. Assim, a leitura do mapeamento se torna internacional, permitindo que qualquer pessoa com conhecimento sobre essa ferramenta consiga interpretar seu fluxograma e entender os processos e etapas que estão ocorrendo.
 
Símbolos de um Fluxograma
 
Existem inúmeros símbolos que podem ser utilizados para representar ações e decisões a serem tomadas durante seu processo. Separei alguns deles para que você possa visualizar de forma clara o que são esses símbolos.
 
 
 
Esses símbolos fazem parte de um padrão, como foi dito acima, permitindo o fácil entendimento do processo por parte daqueles que irão efetuar possíveis mudanças e melhorias no processo.
 
Tipos de Fluxogramas
 
Um fluxograma pode ser de vários tipos diferentes, e nesse artigo irei lhe mostrar os 4 mais utilizados por pessoas ou empresas para mapear seus processos.
 
1 - Diagrama de Blocos
 
É o mais simples dos fluxogramas. Composto apenas por blocos, serve como um sequenciamento de processo, sem envolver pontos de decisão.
É utilizado como instruções de trabalho (ITs) simples ou quando se deseja realizar uma representação mais macro de um processo.
 
 
2 - Fluxograma de processos simples
 
É semelhante ao diagrama de blocos, porém contém pontos de decisão.
 
 
3 - Fluxograma funcional
 
O fluxograma funcional mostra a sequência de atividades de um processo entre as áreas ou seções por onde ele ocorre.
É um tipo de fluxograma muito utilizado para processos que não se restringem a uma única área, e como são identificados os responsáveis por cada fase, é possível identificar até certos gargalos de processo.
 
 
4 - Fluxograma vertical
 
Também conhecido como Diagrama de Processo, o fluxograma vertical é constituído de símbolos e padrões estabelecidos em colunas verticais, que facilita seu preenchimento.
Esse tipo de diagrama traz rapidez de preenchimento, clareza na interpretação e facilidade de leitura, por isso é tão utilizado nos estudos de processos produtivos.
 
 
4.1 - Como preencher os campos?
 
Distância: deve ser utilizado em casos de atividades que envolvem movimentação de materiais ou deslocamento dos funcionários. Neste caso, caso seja conveniente, pode ser registrada a distância percorrida;
Tempo: deve ser preenchido com o tempo de duração estimado das operações;
Tipo de atividade: referência o tipo de atividade. Normalmente é representada por cinco estilos básicos:
· Operação: principais etapas de um processo, onde materiais ou produtos são modificados;
· Transporte: movimentos de colaboradores, materiais ou equipamentos;
· Inspeção: realização de alguma inspeção de qualidade ou verificação de processo;
· Espera: representa um atraso ou uma espera na sequência de operações;
· Estoque: indica a armazenagem de materiais ou produtos.
Descrição das atividades: uma breve descrição de cada atividade é importante para facilitar a compreensão do fluxograma durante sua utilização.
www.google.com
https://www.oficinadanet.com.br/artigo/desenvolvimento/como_fazer_um_fluxograma
https://www.voitto.com.br/blog/artigo/fluxograma
image3.png
image4.png
image5.png
image6.png
image1.png
image2.png

Mais conteúdos dessa disciplina