Logo Passei Direto
Buscar

Esse mapa mental é do material:

Vestibulinho ETEC 2º Semestre 2024
43 pág.

Inteligência Artificial Universidade Estácio de SáUniversidade Estácio de Sá

Material

Prévia do material em texto

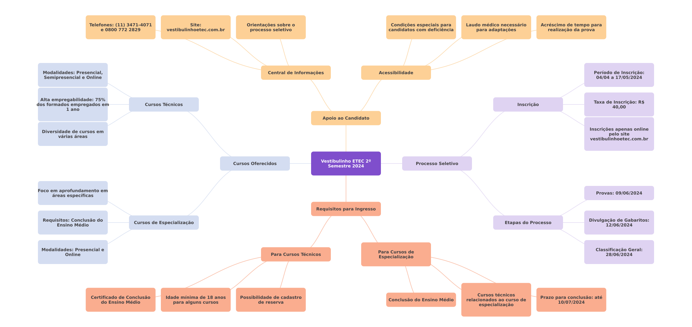
Telefones: (11) 3471-4071 Site: Orientações sobre Condições especiais para Laudo médico necessário Acréscimo de tempo para e 0800 772 2829 processo seletivo candidatos com deficiência para adaptações realização da prova Modalidades: Presencial, Central de Informações Acessibilidade Período de Inscrição: Semipresencial e Online 04/04 a 17/05/2024 Alta empregabilidade: 75% Cursos Técnicos Taxa de Inscrição: R$ dos formados empregados em Inscrição 40,00 1 ano Apoio ao Candidato Diversidade de cursos em Inscrições apenas online várias áreas pelo site vestibulinhoetec.com.br Vestibulinho ETEC Cursos Oferecidos Processo Seletivo Semestre 2024 Foco em aprofundamento em Provas: 09/06/2024 áreas específicas Requisitos para Ingresso Requisitos: Conclusão do Ensino Médio Cursos de Especialização Etapas do Processo Divulgação de Gabaritos: 12/06/2024 Modalidades: Presencial e Classificação Geral: Para Cursos de Online Para Cursos Técnicos 28/06/2024 Especialização Cursos técnicos Certificado de Conclusão Idade mínima de 18 anos Possibilidade de cadastro Conclusão do Ensino Médio relacionados ao curso de Prazo para conclusão: até do Ensino Médio para alguns cursos de reserva 10/07/2024 especialização

Mais conteúdos dessa disciplina