Logo Passei Direto
Buscar

Esse mapa mental é do material:

Atividade de Geografia 5 Ano - TERRAS QUILOMBOLAS
2 pág.
Material

Prévia do material em texto

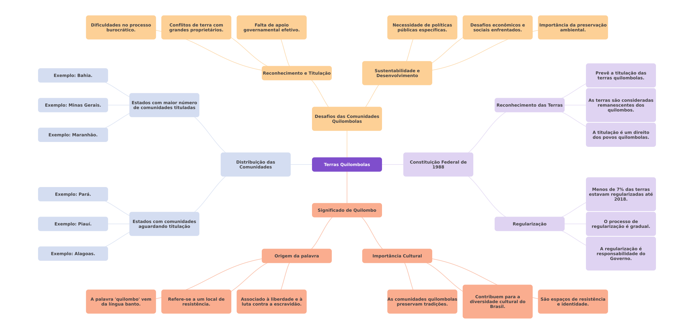
Dificuldades no processo Conflitos de terra com Falta de apoio Necessidade de políticas Desafios econômicos e Importância da preservação burocrático. grandes proprietários. governamental efetivo. públicas específicas. sociais enfrentados. ambiental. Sustentabilidade e Exemplo: Bahia. e Titulação Prevê a titulação das Desenvolvimento terras quilombolas. As terras são consideradas Estados com maior número Exemplo: Minas Gerais. Reconhecimento das Terras remanescentes dos de comunidades tituladas quilombos. Desafios das Comunidades Quilombolas Exemplo: Maranhão. A titulação é um direito dos povos quilombolas. Distribuição das Terras Quilombolas Constituição Federal de Comunidades 1988 Menos de 7% das terras Exemplo: Pará. estavam regularizadas até 2018. Significado de Quilombo Estados com comunidades Exemplo: Piauí. aguardando titulação Regularização processo de regularização é gradual. A regularização é Exemplo: Alagoas. Origem da palavra Importância Cultural responsabilidade do Governo. A palavra 'quilombo' vem Refere-se a um local de Associado à liberdade e à As comunidades quilombolas Contribuem para a diversidade cultural do São espaços de resistência da língua banto. resistência. luta contra a escravidão. preservam tradições. e identidade. Brasil.

Mais conteúdos dessa disciplina