Logo Passei Direto
Buscar

ANALISE DE SIST ORIENT A OBJET - M9 Estudo Disciplinar

User badge image
Ritatx Cassia

em

Ferramentas de estudo

Questões resolvidas

Analise o Diagrama de Caso de Uso abaixo e escolha a opção INCORRETA :
A O ator "visitante" pode executar a funcionalidade de manter cadastro. B O ator "visitante" utiliza a funcionalidade de fazer login. C O ator "administrador" pode executar a funcionalidade de manter funcionário. D Visitante e Administrador são tipos de usuário que fazem login. E Manter cadastro é opcional para o ator "visitante".
A
B
C
D
E

O funcionamento de um sistema é possível através da comunicação de um conjunto de objetos por meio de mensagens que são passadas entre eles. Estas mensagens podem ser execuções de métodos, onde uma classe pode executar métodos de outra classe ou métodos próprios. O conhecimento que uma classe tem de outra classe pode ser maior ou menor, envolvendo uma maior ou menor conexão entre as mesmas.
Considerando estas a�rmativas, considere as sentenças abaixo e responda:
I. Um alto acoplamento entre classes signi�ca que uma classe não tem bem de�nida suas responsabilidades e, portanto, faz coisas que outra classe deveria fazer;
II. A diminuição do acoplamento entre classes é um efeito que pode ser alcançado através do uso de interfaces para tratar os comportamentos similares de classes diferentes;
III. Podemos diminuir o acoplamento entre as classes através da utilização dos estereótipos <> e <>, de modo a evitar o alto acoplamento entre casos de usos separados.
Aa. Somente a a�rmativa I
Ba. Somente a a�rmativa II
Ca. Somente a a�rmativa III
Da. As a�rmativas I e II
Ea. As a�rmativas II e III

Um caso de uso somente pode relacionar-se com outro caso de uso através de um relacionamento de inclusão ou extensão. De outro modo, somente se relacionará com os atores do sistema.
Sobre o diagrama de caso de uso determine a a�rmação correta abaixo:
A Um ator é um elemento interno ao sistema que operacionaliza o caso de uso, fazendo com o que o mesmo seja executado pelo sistema.
B Um caso de uso é um agrupamento de classes que, interligadas, através de seus métodos e atributos, permitem que as funcionalidades e requisitos não funcionais de um sistema sejam executados.
C O caso de uso representa sempre um algoritmo de programação cujo código executará de maneira a atender às funcionalidades do sistema.
D O ator é um elemento que interage com uma funcionalidade do sistema, mesmo estando fora da fronteira do sistema.
E O relacionamento entre atores e casos de uso pode ser de generalização ou de associação.

Um funcionário pode ser promovido em uma empresa baseado no seu tempo de casa (anos contados desde a data de sua contratação) ou por algum trabalho relevante realizado (chamado de merecimento, conforme uma visão de meritocracia). Para atender estas necessidades foi elaborado um diagrama de classes conforme abaixo:
Baseado no diagrama acima escolha a quantidade de a�rmações corretas:
1. As classes que representam o tempo de casa e a promoção por merecimento são subclasses da classe Promoção, portanto, fazem tudo o que uma promoção faz além de fazer as ações características do tempo de casa e do merecimento.
2. É possível, neste modelo, uma promoção ao mesmo tempo por tempo de casa e por merecimento.
3. É possível que um funcionário não tenha qualquer promoção durante todo o tempo de serviço prestado à empresa.
4. A promoção está diretamente ligada ao cargo, isto é, conforme apresentado pelo modelo de classes o funcionário pertence a um determinado cargo que pode ou não ser promovido.
5. Um funcionário pode passar por vários cargos na empresa durante sua vida pro�ssional e pode ter promoções independentemente do cargo em que estiver em um dado período.
Aa. Uma a�rmação correta.
Ba. Duas a�rmações corretas.
Ca. Três a�rmações corretas.
Da. Quatro a�rmações corretas.
Ea. Cinco a�rmações corretas.

Em uma determinada metodologia, o processo de levantamento de requisitos é precursor do processo de análise. Nesta metodologia o analista de requisitos constrói o Diagrama de Caso de Uso e a elabora, para cada caso de uso do diagrama, a Especi�cação do Caso de Uso. Com as especi�cações de caso de uso em mãos, o analista de sistemas constrói o diagrama de classes preliminar, colocando os principais atributos identi�cados e alguns métodos.
Sobre a relação entre caso de uso e classe, identi�que a opção incorreta :
A O processo de identi�cação de classes em uma especi�cação de caso de uso pode ser feito através da identi�cação dos substantivos que representam classes ou atributos. Os atributos representam um elemento estrutural da classe, enquanto os métodos representam seu elemento comportamental.
B A identi�cação de operações em uma especi�cação de caso de uso é fundamentada na análise do �uxo principal, ou básico, enquanto que os �uxos alternativos são adequados para a identi�cação das validações de regras de negócio.
C As exceções identi�cadas e documentadas em uma especi�cação de caso de uso devem ser usadas para futura programação das restrições que o sistema deve impor sobre dados incorretos.
D Os atores identi�cados nos casos de uso têm suas informações geralmente incorporadas ao sistema através da criação de classes que representam estas informações.
E Os relacionamentos entre os casos de uso não signi�cam que teremos que ter estes mesmos relacionamentos entre as classes no diagrama de classes.

Um DAO Genérico é um padrão de projeto que abstrai o objeto que será persistido, de modo que qualquer objeto possa receber as operações básicas de Incluir, Excluir, Alterar e Localizar, também chamadas de CRUD – Create, Retrieve, Update e Delete. No diagrama de sequência abaixo temos uma representação de um processo de criação de um objeto, isto é, a inclusão de seus atributos em uma tabela relacional.
Com base nestas informações considere as a�rmações abaixo:
I . Uma operação de leitura de dados antes da criação do objeto é feita para evitar que haja uma duplicação de objetos persistidos.
II. Uma representação no diagrama de sequência pode olvidar determinadas mensagens de retorno, de modo a tornar o modelo mais claro e inteligível. Isto pode ser devidamente suprido por padrões estabelecidos na empresa de modo que a prática seja conhecida e esteja documentada em algum repositório empresarial.
III. A utilização de interfaces permite um menor acoplamento entre as classes, de modo que comportamentos similares em classes distintas possam ser implementados.
A I
B II
C III
D I e II
E I, II e III

O Diagrama de Atividades é um diagrama muito parecido com o Fluxograma. Na visão do RUP (Rational Uni�ed Process), este diagrama mostra: · Estados das atividades, que representam o desempenho de uma atividade ou de uma etapa no �uxo de eventos. · Transições, que mostram qual estado de atividade se segue a outro. Algumas vezes, esse tipo de transição é conhecido como transição de conclusão, já que difere de uma transição porque não exige um evento trigger explícito. Ele é disparado pela conclusão da atividade que o estado da atividade representa. · Decisões para as quais um conjunto de condições de guarda é de�nido. Essas condições de guarda controlam qual transição (de um conjunto de transições alternativas) sucede a atividade concluída. As decisões e as condições de guarda permitem mostrar threads alternativos no �uxo de eventos de um caso de uso. · Barras de sincronização, que você pode usar para mostrar sub�uxos paralelos. As barras de sincronização permitem mostrar threads simultâneos no �uxo de eventos de um caso de uso.
Marque a opção incorreta :
A A barra de sincronização representa a separação de processos que devem ocorrer de maneira sequencial ou paralela para que, ao �nal da bifurcação, se reencontrem e sigam normalmente o processo.
B A decisão é uma condição que pode levar o �uxo para uma ou outra direção. É uma espécie de desvio condicional.
C Os nós de início e �nal devem ser utilizados para demarcar o início e o �m das atividades representadas no diagrama. Embora possamos ter mais de um nó �nal, devemos ter somente um nó inicial.
D A condição de guarda mostra o motivo, justi�ca ou direcionamento para a tomada de uma determinada direção no �uxo de atividades.
E Uma barra de sincronização pode unir ou dividir um �uxo, mas não é obrigatório que a utilização de uma união seja seguida de uma bifurcação, ou vice-versa.

Com relação a Processos de Negócio e Processos de Sistema escolha a a�rmativa verdadeira :
A Um processo de sistema envolve as atividades e ações desenvolvidas sempre com o auxílio de um sistema que implementou as regras de negócio.
B Um processo de sistema independe de uma implementação das regras de negócio em uma determinada plataforma, podendo ser executado com o uso de �chas e formulário em papel.
C Processo de negócio e processo de sistema signi�cam basicamente a mesma coisa.
D Um processo de Negócio diz respeito às regras de funcionamento de um empreendimento que existem mesmo se não tiverem sido implementadas por um sistema.
E Um processo de Sistema diz respeito às regras de funcionamento de um empreendimento que existem mesmo se não tiverem sido implementadas por um sistema.

Analise o Diagrama de Atividades abaixo e responda o item incorreto :
A A �gura representa um diagrama de atividades de sistema e mostra claramente a qual sistema se refere.
B O preenchimento do formulário é seguido de uma validação de possíveis erros. Esta validação não permite que o �uxo continue enquanto os erros não forem corrigidos.
C Se o formulário não contiver erros as ações de Gravar e Imprimir as informações ocorrerão incondicionalmente.
D A validação do usuário e da senha não especi�ca qual o formato válido do usuário e se o tipo de senha válido é numérico ou alfanumérico.
E Não é possível saber, olhando apenas este diagrama, a qual processo se refere nem a qual necessidade de negócio atende.

Analise o Diagrama de Atividades abaixo e responda o item incorreto :
A O processo apresentado no diagrama é um processo de sistema relacionado com um processo de negócio do setor bancário.
B Para visualizar um extrato na tela é condição que seja informado um período de data inicial e �nal do extrato.
C Não é necessário ir �sicamente a uma agência para poder visualizar ou imprimir um extrato.
D O diagrama mostra que agência, conta e senha têm que ser válidas.
E Não é possível saber, olhando apenas este diagrama, a qual processo se refere nem a qual necessidade de negócio atende.

Analise o Diagrama de Caso de Uso abaixo e responda o item incorreto:
A Os atores Gerente e Cliente têm à sua disposição as mesmas funcionalidades.
B As funcionalidades de Ver Extrato e Ver Saldo são especializações da funcionalidade Visualizar Conta Corrente.
C É possível ter uma visualização de Conta Corrente que não implique necessariamente ver extrato ou saldo.
D Ver extrato e ver saldo necessitam da implementação da funcionalidade Visualizar Conta Corrente.
E Somente o Gerente pode usar a funcionalidade Fazer Empréstimo.

Analise o Diagrama de Caso de Uso abaixo e responda o item correto :
A O gerente de compras depende do pedido de compra para visualizar o estoque. B O Gerente de Compras pode Visualizar Estoque e, também, Atualizar o estoque, mas não pode fazer pedido de compra. C O comprador pode atualizar o estoque já que o pedido de compra é feito por ele. D A impressão de nota fiscal é opcional após fazer o pedido de compra. E O comprador não pode visualizar o estoque, somente o gerente de compras pode.
A
B
C
D
E

Considere as afirmações abaixo:
Estão corretas as afirmativas:
I. O Diagrama de Classes é um diagrama que mostra o relacionamento entre as classes do sistema, incluindo seus atributos e funcionalidades, mas não mostra a interação de seus objetos.
II. O Diagrama de Sequência mostra a sequência como os atores executam as funcionalidades das classes do sistema, que são representadas pelo caso de uso neste diagrama.
III. O Diagrama de Caso de Uso mostra que atores executam as funcionalidades que serão implementadas no sistema.
IV. O Diagrama de Atividades mostra como um processo pode ser executado, passo a passo, incluindo as ações e decisões que compõem o processo, seja ele de sistema ou de negócio.
V. O Diagrama de Sequência utiliza atores e objetos para mostrar a sequência de um processo e como os objetos são acionados em cada passo.
A I, II e III
B I, III e V
C II, III e IV
D III, IV e V
E I, IV e V

Considere as afirmações abaixo:
Estão incorretas as afirmativas:
I. Um processo de desenvolvimento tem obrigatoriamente que seguir uma sequência onde a fase atual só pode ser feita se a fase anterior tiver sido completada.
II. As atividades de projeto de sistemas não se relacionam com a de análise, sendo totalmente independentes.
III. O uso da UML ajuda na análise e desenvolvimento de um projeto, mas não ajuda na sua documentação.
IV. Os diagramas da UML são visões diferentes de um mesmo sistema. Estas visões podem ser estáticas ou dinâmicas.
V. Os diagramas da UML, sendo visões distintas de um mesmo sistema, devem ser mantidos coerentes entre si, de modo que o sistema a ser desenvolvido não tenha contradições.
A I, II e III
B I, III e V
C II, III e IV
D III, IV e V
E I, IV e V

Dada uma especificação de Caso de Uso para “Entregar Pizza em Casa”, onde o cliente tem acesso a um formulário de um sistema web no qual preenche seus dados, solicita o tipo de pizza desejado, informa se deseja ou não algum tipo de bebida, pode fazer o pagamento através do Cartão de Crédito e pode imprimir um recibo completo do pedido, escolha a opção incorreta:
A Um ator adequado para este caso de uso é o sistema de pagamento da operadora de cartão de crédito. B Existe um relacionamento de <> entre o pedido da pizza e a emissão do recibo. C O entregador da pizza não é um ator deste caso de uso. D Existe um relacionamento de <> entre o pedido da pizza e a seleção de bebidas. E O número do cartão de crédito do cliente não é um ator deste caso de uso.
A
B
C
D
E

Material
páginas com resultados encontrados.
páginas com resultados encontrados.
left-side-bubbles-backgroundright-side-bubbles-background

Experimente o Premium!star struck emoji

Acesse conteúdos dessa e de diversas outras disciplinas.

Libere conteúdos
sem pagar

Ajude estudantes e ganhe conteúdos liberados!

left-side-bubbles-backgroundright-side-bubbles-background

Experimente o Premium!star struck emoji

Acesse conteúdos dessa e de diversas outras disciplinas.

Libere conteúdos
sem pagar

Ajude estudantes e ganhe conteúdos liberados!

left-side-bubbles-backgroundright-side-bubbles-background

Experimente o Premium!star struck emoji

Acesse conteúdos dessa e de diversas outras disciplinas.

Libere conteúdos
sem pagar

Ajude estudantes e ganhe conteúdos liberados!

left-side-bubbles-backgroundright-side-bubbles-background

Experimente o Premium!star struck emoji

Acesse conteúdos dessa e de diversas outras disciplinas.

Libere conteúdos
sem pagar

Ajude estudantes e ganhe conteúdos liberados!

left-side-bubbles-backgroundright-side-bubbles-background

Experimente o Premium!star struck emoji

Acesse conteúdos dessa e de diversas outras disciplinas.

Libere conteúdos
sem pagar

Ajude estudantes e ganhe conteúdos liberados!

left-side-bubbles-backgroundright-side-bubbles-background

Experimente o Premium!star struck emoji

Acesse conteúdos dessa e de diversas outras disciplinas.

Libere conteúdos
sem pagar

Ajude estudantes e ganhe conteúdos liberados!

left-side-bubbles-backgroundright-side-bubbles-background

Experimente o Premium!star struck emoji

Acesse conteúdos dessa e de diversas outras disciplinas.

Libere conteúdos
sem pagar

Ajude estudantes e ganhe conteúdos liberados!

left-side-bubbles-backgroundright-side-bubbles-background

Experimente o Premium!star struck emoji

Acesse conteúdos dessa e de diversas outras disciplinas.

Libere conteúdos
sem pagar

Ajude estudantes e ganhe conteúdos liberados!

left-side-bubbles-backgroundright-side-bubbles-background

Experimente o Premium!star struck emoji

Acesse conteúdos dessa e de diversas outras disciplinas.

Libere conteúdos
sem pagar

Ajude estudantes e ganhe conteúdos liberados!

left-side-bubbles-backgroundright-side-bubbles-background

Experimente o Premium!star struck emoji

Acesse conteúdos dessa e de diversas outras disciplinas.

Libere conteúdos
sem pagar

Ajude estudantes e ganhe conteúdos liberados!

Questões resolvidas

Analise o Diagrama de Caso de Uso abaixo e escolha a opção INCORRETA :
A O ator "visitante" pode executar a funcionalidade de manter cadastro. B O ator "visitante" utiliza a funcionalidade de fazer login. C O ator "administrador" pode executar a funcionalidade de manter funcionário. D Visitante e Administrador são tipos de usuário que fazem login. E Manter cadastro é opcional para o ator "visitante".
A
B
C
D
E

O funcionamento de um sistema é possível através da comunicação de um conjunto de objetos por meio de mensagens que são passadas entre eles. Estas mensagens podem ser execuções de métodos, onde uma classe pode executar métodos de outra classe ou métodos próprios. O conhecimento que uma classe tem de outra classe pode ser maior ou menor, envolvendo uma maior ou menor conexão entre as mesmas.
Considerando estas a�rmativas, considere as sentenças abaixo e responda:
I. Um alto acoplamento entre classes signi�ca que uma classe não tem bem de�nida suas responsabilidades e, portanto, faz coisas que outra classe deveria fazer;
II. A diminuição do acoplamento entre classes é um efeito que pode ser alcançado através do uso de interfaces para tratar os comportamentos similares de classes diferentes;
III. Podemos diminuir o acoplamento entre as classes através da utilização dos estereótipos <> e <>, de modo a evitar o alto acoplamento entre casos de usos separados.
Aa. Somente a a�rmativa I
Ba. Somente a a�rmativa II
Ca. Somente a a�rmativa III
Da. As a�rmativas I e II
Ea. As a�rmativas II e III

Um caso de uso somente pode relacionar-se com outro caso de uso através de um relacionamento de inclusão ou extensão. De outro modo, somente se relacionará com os atores do sistema.
Sobre o diagrama de caso de uso determine a a�rmação correta abaixo:
A Um ator é um elemento interno ao sistema que operacionaliza o caso de uso, fazendo com o que o mesmo seja executado pelo sistema.
B Um caso de uso é um agrupamento de classes que, interligadas, através de seus métodos e atributos, permitem que as funcionalidades e requisitos não funcionais de um sistema sejam executados.
C O caso de uso representa sempre um algoritmo de programação cujo código executará de maneira a atender às funcionalidades do sistema.
D O ator é um elemento que interage com uma funcionalidade do sistema, mesmo estando fora da fronteira do sistema.
E O relacionamento entre atores e casos de uso pode ser de generalização ou de associação.

Um funcionário pode ser promovido em uma empresa baseado no seu tempo de casa (anos contados desde a data de sua contratação) ou por algum trabalho relevante realizado (chamado de merecimento, conforme uma visão de meritocracia). Para atender estas necessidades foi elaborado um diagrama de classes conforme abaixo:
Baseado no diagrama acima escolha a quantidade de a�rmações corretas:
1. As classes que representam o tempo de casa e a promoção por merecimento são subclasses da classe Promoção, portanto, fazem tudo o que uma promoção faz além de fazer as ações características do tempo de casa e do merecimento.
2. É possível, neste modelo, uma promoção ao mesmo tempo por tempo de casa e por merecimento.
3. É possível que um funcionário não tenha qualquer promoção durante todo o tempo de serviço prestado à empresa.
4. A promoção está diretamente ligada ao cargo, isto é, conforme apresentado pelo modelo de classes o funcionário pertence a um determinado cargo que pode ou não ser promovido.
5. Um funcionário pode passar por vários cargos na empresa durante sua vida pro�ssional e pode ter promoções independentemente do cargo em que estiver em um dado período.
Aa. Uma a�rmação correta.
Ba. Duas a�rmações corretas.
Ca. Três a�rmações corretas.
Da. Quatro a�rmações corretas.
Ea. Cinco a�rmações corretas.

Em uma determinada metodologia, o processo de levantamento de requisitos é precursor do processo de análise. Nesta metodologia o analista de requisitos constrói o Diagrama de Caso de Uso e a elabora, para cada caso de uso do diagrama, a Especi�cação do Caso de Uso. Com as especi�cações de caso de uso em mãos, o analista de sistemas constrói o diagrama de classes preliminar, colocando os principais atributos identi�cados e alguns métodos.
Sobre a relação entre caso de uso e classe, identi�que a opção incorreta :
A O processo de identi�cação de classes em uma especi�cação de caso de uso pode ser feito através da identi�cação dos substantivos que representam classes ou atributos. Os atributos representam um elemento estrutural da classe, enquanto os métodos representam seu elemento comportamental.
B A identi�cação de operações em uma especi�cação de caso de uso é fundamentada na análise do �uxo principal, ou básico, enquanto que os �uxos alternativos são adequados para a identi�cação das validações de regras de negócio.
C As exceções identi�cadas e documentadas em uma especi�cação de caso de uso devem ser usadas para futura programação das restrições que o sistema deve impor sobre dados incorretos.
D Os atores identi�cados nos casos de uso têm suas informações geralmente incorporadas ao sistema através da criação de classes que representam estas informações.
E Os relacionamentos entre os casos de uso não signi�cam que teremos que ter estes mesmos relacionamentos entre as classes no diagrama de classes.

Um DAO Genérico é um padrão de projeto que abstrai o objeto que será persistido, de modo que qualquer objeto possa receber as operações básicas de Incluir, Excluir, Alterar e Localizar, também chamadas de CRUD – Create, Retrieve, Update e Delete. No diagrama de sequência abaixo temos uma representação de um processo de criação de um objeto, isto é, a inclusão de seus atributos em uma tabela relacional.
Com base nestas informações considere as a�rmações abaixo:
I . Uma operação de leitura de dados antes da criação do objeto é feita para evitar que haja uma duplicação de objetos persistidos.
II. Uma representação no diagrama de sequência pode olvidar determinadas mensagens de retorno, de modo a tornar o modelo mais claro e inteligível. Isto pode ser devidamente suprido por padrões estabelecidos na empresa de modo que a prática seja conhecida e esteja documentada em algum repositório empresarial.
III. A utilização de interfaces permite um menor acoplamento entre as classes, de modo que comportamentos similares em classes distintas possam ser implementados.
A I
B II
C III
D I e II
E I, II e III

O Diagrama de Atividades é um diagrama muito parecido com o Fluxograma. Na visão do RUP (Rational Uni�ed Process), este diagrama mostra: · Estados das atividades, que representam o desempenho de uma atividade ou de uma etapa no �uxo de eventos. · Transições, que mostram qual estado de atividade se segue a outro. Algumas vezes, esse tipo de transição é conhecido como transição de conclusão, já que difere de uma transição porque não exige um evento trigger explícito. Ele é disparado pela conclusão da atividade que o estado da atividade representa. · Decisões para as quais um conjunto de condições de guarda é de�nido. Essas condições de guarda controlam qual transição (de um conjunto de transições alternativas) sucede a atividade concluída. As decisões e as condições de guarda permitem mostrar threads alternativos no �uxo de eventos de um caso de uso. · Barras de sincronização, que você pode usar para mostrar sub�uxos paralelos. As barras de sincronização permitem mostrar threads simultâneos no �uxo de eventos de um caso de uso.
Marque a opção incorreta :
A A barra de sincronização representa a separação de processos que devem ocorrer de maneira sequencial ou paralela para que, ao �nal da bifurcação, se reencontrem e sigam normalmente o processo.
B A decisão é uma condição que pode levar o �uxo para uma ou outra direção. É uma espécie de desvio condicional.
C Os nós de início e �nal devem ser utilizados para demarcar o início e o �m das atividades representadas no diagrama. Embora possamos ter mais de um nó �nal, devemos ter somente um nó inicial.
D A condição de guarda mostra o motivo, justi�ca ou direcionamento para a tomada de uma determinada direção no �uxo de atividades.
E Uma barra de sincronização pode unir ou dividir um �uxo, mas não é obrigatório que a utilização de uma união seja seguida de uma bifurcação, ou vice-versa.

Com relação a Processos de Negócio e Processos de Sistema escolha a a�rmativa verdadeira :
A Um processo de sistema envolve as atividades e ações desenvolvidas sempre com o auxílio de um sistema que implementou as regras de negócio.
B Um processo de sistema independe de uma implementação das regras de negócio em uma determinada plataforma, podendo ser executado com o uso de �chas e formulário em papel.
C Processo de negócio e processo de sistema signi�cam basicamente a mesma coisa.
D Um processo de Negócio diz respeito às regras de funcionamento de um empreendimento que existem mesmo se não tiverem sido implementadas por um sistema.
E Um processo de Sistema diz respeito às regras de funcionamento de um empreendimento que existem mesmo se não tiverem sido implementadas por um sistema.

Analise o Diagrama de Atividades abaixo e responda o item incorreto :
A A �gura representa um diagrama de atividades de sistema e mostra claramente a qual sistema se refere.
B O preenchimento do formulário é seguido de uma validação de possíveis erros. Esta validação não permite que o �uxo continue enquanto os erros não forem corrigidos.
C Se o formulário não contiver erros as ações de Gravar e Imprimir as informações ocorrerão incondicionalmente.
D A validação do usuário e da senha não especi�ca qual o formato válido do usuário e se o tipo de senha válido é numérico ou alfanumérico.
E Não é possível saber, olhando apenas este diagrama, a qual processo se refere nem a qual necessidade de negócio atende.

Analise o Diagrama de Atividades abaixo e responda o item incorreto :
A O processo apresentado no diagrama é um processo de sistema relacionado com um processo de negócio do setor bancário.
B Para visualizar um extrato na tela é condição que seja informado um período de data inicial e �nal do extrato.
C Não é necessário ir �sicamente a uma agência para poder visualizar ou imprimir um extrato.
D O diagrama mostra que agência, conta e senha têm que ser válidas.
E Não é possível saber, olhando apenas este diagrama, a qual processo se refere nem a qual necessidade de negócio atende.

Analise o Diagrama de Caso de Uso abaixo e responda o item incorreto:
A Os atores Gerente e Cliente têm à sua disposição as mesmas funcionalidades.
B As funcionalidades de Ver Extrato e Ver Saldo são especializações da funcionalidade Visualizar Conta Corrente.
C É possível ter uma visualização de Conta Corrente que não implique necessariamente ver extrato ou saldo.
D Ver extrato e ver saldo necessitam da implementação da funcionalidade Visualizar Conta Corrente.
E Somente o Gerente pode usar a funcionalidade Fazer Empréstimo.

Analise o Diagrama de Caso de Uso abaixo e responda o item correto :
A O gerente de compras depende do pedido de compra para visualizar o estoque. B O Gerente de Compras pode Visualizar Estoque e, também, Atualizar o estoque, mas não pode fazer pedido de compra. C O comprador pode atualizar o estoque já que o pedido de compra é feito por ele. D A impressão de nota fiscal é opcional após fazer o pedido de compra. E O comprador não pode visualizar o estoque, somente o gerente de compras pode.
A
B
C
D
E

Considere as afirmações abaixo:
Estão corretas as afirmativas:
I. O Diagrama de Classes é um diagrama que mostra o relacionamento entre as classes do sistema, incluindo seus atributos e funcionalidades, mas não mostra a interação de seus objetos.
II. O Diagrama de Sequência mostra a sequência como os atores executam as funcionalidades das classes do sistema, que são representadas pelo caso de uso neste diagrama.
III. O Diagrama de Caso de Uso mostra que atores executam as funcionalidades que serão implementadas no sistema.
IV. O Diagrama de Atividades mostra como um processo pode ser executado, passo a passo, incluindo as ações e decisões que compõem o processo, seja ele de sistema ou de negócio.
V. O Diagrama de Sequência utiliza atores e objetos para mostrar a sequência de um processo e como os objetos são acionados em cada passo.
A I, II e III
B I, III e V
C II, III e IV
D III, IV e V
E I, IV e V

Considere as afirmações abaixo:
Estão incorretas as afirmativas:
I. Um processo de desenvolvimento tem obrigatoriamente que seguir uma sequência onde a fase atual só pode ser feita se a fase anterior tiver sido completada.
II. As atividades de projeto de sistemas não se relacionam com a de análise, sendo totalmente independentes.
III. O uso da UML ajuda na análise e desenvolvimento de um projeto, mas não ajuda na sua documentação.
IV. Os diagramas da UML são visões diferentes de um mesmo sistema. Estas visões podem ser estáticas ou dinâmicas.
V. Os diagramas da UML, sendo visões distintas de um mesmo sistema, devem ser mantidos coerentes entre si, de modo que o sistema a ser desenvolvido não tenha contradições.
A I, II e III
B I, III e V
C II, III e IV
D III, IV e V
E I, IV e V

Dada uma especificação de Caso de Uso para “Entregar Pizza em Casa”, onde o cliente tem acesso a um formulário de um sistema web no qual preenche seus dados, solicita o tipo de pizza desejado, informa se deseja ou não algum tipo de bebida, pode fazer o pagamento através do Cartão de Crédito e pode imprimir um recibo completo do pedido, escolha a opção incorreta:
A Um ator adequado para este caso de uso é o sistema de pagamento da operadora de cartão de crédito. B Existe um relacionamento de <> entre o pedido da pizza e a emissão do recibo. C O entregador da pizza não é um ator deste caso de uso. D Existe um relacionamento de <> entre o pedido da pizza e a seleção de bebidas. E O número do cartão de crédito do cliente não é um ator deste caso de uso.
A
B
C
D
E

Prévia do material em texto

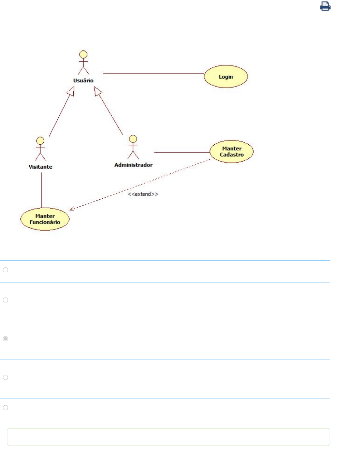
Analise o Diagrama de Caso de Uso abaixo e escolha a opção INCORRETA :
A O ator "visitante" pode executar a funcionalidade de manter cadastro.
B
O ator "visitante" utiliza a funcionalidade de fazer login.
C
O ator "administrador" pode executar a funcionalidade de manter funcionário.
D
Visitante e Administrador são tipos de usuário que fazem login.
E Manter cadastro é opcional para o ator "visitante".
 Você já respondeu e acertou esse exercício. A resposta correta é: C.
Universidade Paulista - UNIP : Disciplina On-line. https://online.unip.br/exercicio/lista/85582
1 of 2 07/04/2021 23:42
O funcionamento de um sistema é possível através da comunicação de um conjunto de objetos por meio de mensagens
que são passadas entre eles. Estas mensagens podem ser execuções de métodos, onde uma classe pode executar métodos
de outra classe ou métodos próprios. O conhecimento que uma classe tem de outra classe pode ser maior ou menor,
envolvendo uma maior ou menor conexão entre as mesmas. Considerando estas a�rmativas, considere as sentenças
abaixo e responda:
I. Um alto acoplamento entre classes signi�ca que uma classe não tem bem de�nida suas responsabilidades e, portanto,
faz coisas que outra classe deveria fazer;
II. A diminuição do acoplamento entre classes é um efeito que pode ser alcançado através do uso de interfaces para tratar
os comportamentos similares de classes diferentes;
III. Podemos diminuir o acoplamento entre as classes através da utilização dos estereótipos <<extends>> e
<<include>>, de modo a evitar o alto acoplamento entre casos de usos separados.
Está correto:
Aa.        Somente a a�rmativa I
Ba.        Somente a a�rmativa II
Ca.        Somente a a�rmativa III
Da.        As a�rmativas I e II
Ea.        As a�rmativas II e III
 Você já respondeu e acertou esse exercício. A resposta correta é: B.
Universidade Paulista - UNIP : Disciplina On-line. https://online.unip.br/exercicio/lista/85582
1 of 1 07/04/2021 23:42
Um caso de uso somente pode relacionar-se com outro caso de uso através de um relacionamento de inclusão ou
extensão. De outro modo, somente se relacionará com os atores do sistema. Sobre o diagrama de caso de uso determine a
a�rmação correta abaixo:
A
Um ator é um elemento interno ao sistema que operacionaliza o caso de uso, fazendo com o que o mesmo seja
executado pelo sistema.
B
Um caso de uso é um agrupamento de classes que, interligadas, através de seus métodos e atributos, permitem que as funcionalidades e
requisitos não funcionais de um sistema sejam executados.
C
O caso de uso representa sempre um algoritmo de programação cujo código executará de maneira a atender às funcionalidades do
sistema.
D O ator é um elemento que interage com uma funcionalidade do sistema, mesmo estando fora da fronteira do sistema.
E O relacionamento entre atores e casos de uso pode ser de generalização ou de associação.
 Você já respondeu e acertou esse exercício. A resposta correta é: D.
Universidade Paulista - UNIP : Disciplina On-line. https://online.unip.br/exercicio/lista/85582
1 of 1 07/04/2021 23:43
Um funcionário pode ser promovido em uma empresa baseado no seu tempo de casa (anos contados desde a data de sua
contratação) ou por algum trabalho relevante realizado (chamado de merecimento, conforme uma visão de meritocracia).
Para atender estas necessidades foi elaborado um diagrama de classes conforme abaixo:
Baseado  no diagrama acima escolha a quantidade de a�rmações corretas:
1. As classes que representam o tempo de casa e a promoção por merecimento são subclasses da classe Promoção,
portanto, fazem tudo o que uma promoção faz além de fazer as ações características do tempo de casa e do
merecimento.
2. É possível, neste modelo, uma promoção ao mesmo tempo por tempo de casa e por merecimento.
3. É possível que um funcionário não tenha qualquer promoção durante todo o tempo de serviço prestado à empresa.
4. A promoção está diretamente ligada ao cargo, isto é, conforme apresentado pelo modelo de classes o funcionário
pertence a um determinado cargo que pode ou não ser promovido.
5.       Um funcionário pode passar por vários cargos na empresa durante sua vida pro�ssional e pode ter promoções
independentemente do cargo em que estiver em um dado período.
Aa.        Uma a�rmação correta.
Ba.        Duas a�rmações corretas.
Ca.        Três a�rmações corretas.
Universidade Paulista - UNIP : Disciplina On-line. https://online.unip.br/exercicio/lista/85582
1 of 2 07/04/2021 23:43
Da.        Quatro a�rmações corretas.
Ea.        Cinco a�rmações corretas.
 Você já respondeu e acertou esse exercício. A resposta correta é: C.
Universidade Paulista - UNIP : Disciplina On-line. https://online.unip.br/exercicio/lista/85582
2 of 2 07/04/2021 23:43
Em uma determinada metodologia, o processo de levantamento de requisitos é precursor do processo de análise. Nesta
metodologia o analista de requisitos constrói o Diagrama de Caso de Uso e a elabora, para cada caso de uso do
diagrama, a Especi�cação do Caso de Uso. Com as especi�cações de caso de uso em mãos, o analista de sistemas
constrói o diagrama de classes preliminar, colocando os principais atributos identi�cados e alguns métodos. Sobre a
relação entre caso de uso e classe, identi�que a opção incorreta :
A
a.             O processo de identi�cação de classes em uma especi�cação de caso de uso pode ser feito através da
identi�cação dos substantivos que representam classes ou atributos. Os atributos representam um elemento
estrutural da classe, enquanto os métodos representam seu elemento comportamental.
B
a.        A identi�cação de operações em uma especi�cação de caso de uso é fundamentada na análise do �uxo principal,
ou básico, enquanto que os �uxos alternativos são adequados para a identi�cação das validações de regras de
negócio.
C
a.        As exceções identi�cadas e documentadas em uma especi�cação de caso de uso devem ser usadas para futura
programação das restrições que o sistema deve impor sobre dados incorretos.
D
a.             Os atores identi�cados nos casos de uso têm suas informações geralmente incorporadas ao sistema através da
criação de classes que representam estas informações.
E
a.             Os relacionamentos entre os casos de uso não signi�cam que teremos que ter estes mesmos relacionamentos
entre as classes no diagrama de classes.
 Você já respondeu e acertou esse exercício. A resposta correta é: B.
Universidade Paulista - UNIP : Disciplina On-line. https://online.unip.br/exercicio/lista/85582
1 of 1 07/04/2021 23:43
Um DAO Genérico é um padrão de projeto que abstrai o objeto que será persistido, de modo que qualquer objeto possa
receber as operações básicas de Incluir, Excluir, Alterar e Localizar, também chamadas de CRUD – Create, Retrieve,
Update e Delete. No diagrama de sequência abaixo temos uma representação de um processo de criação de um
objeto, isto é, a inclusão de seus atributos em uma tabela relacional.
Com base nestas informações considere as a�rmações abaixo:
    I . Uma operação de leitura de dados antes da criação do objeto é feita para evitar que haja uma duplicação de objetos
persistidos.
                  II. Uma representação no diagrama de sequência pode olvidar determinadas mensagens de retorno, de modo a tornar o
modelo mais claro e inteligível. Isto pode ser devidamente suprido por padrões estabelecidos na empresa de modo que a
prática seja conhecida e esteja documentada em algum repositório empresarial.
    III.  A utilização de interfaces permite um menor acoplamento entre as classes, de modo que comportamentos similares
Universidade Paulista - UNIP : Disciplina On-line. https://online.unip.br/exercicio/lista/85582
1 of 2 07/04/2021 23:43
em classes distintas possam ser implementados.
Estão corretas as a�rmativas:
A I
B II
C III
D I e II
E I, II e III
 Você já respondeu e acertou esse exercício. A resposta correta é: E.
UniversidadePaulista - UNIP : Disciplina On-line. https://online.unip.br/exercicio/lista/85582
2 of 2 07/04/2021 23:43
O Diagrama de Atividades é um diagrama muito parecido com o Fluxograma. Na visão do RUP (Rational Uni�ed Process),
este diagrama mostra:
·         Estados das atividades, que representam o desempenho de uma atividade ou de uma etapa no �uxo de eventos.
·         Transições, que mostram qual estado de atividade se segue a outro. Algumas vezes, esse tipo de transição é conhecido
como transição de conclusão, já que difere de uma transição porque não exige um evento trigger explícito. Ele é
disparado pela conclusão da atividade que o estado da atividade representa.
·         Decisões para as quais um conjunto de condições de guarda é de�nido. Essas condições de guarda controlam qual
transição (de um conjunto de transições alternativas) sucede a atividade concluída. As decisões e as condições de
guarda permitem mostrar threads alternativos no �uxo de eventos de um caso de uso.
·         Barras de sincronização, que você pode usar para mostrar sub�uxos paralelos. As barras de sincronização permitem
mostrar threads simultâneos no �uxo de eventos de um caso de uso. (ver processo rup em
http://www.wthreex.com/rup/ (http://www.wthreex.com/rup/)).
O diagrama de atividades, citado no site acima, que explica os elementos do diagrama de atividades é mostrado
abaixo:
Universidade Paulista - UNIP : Disciplina On-line. https://online.unip.br/exercicio/lista/85582
1 of 2 07/04/2021 23:43
Marque a opção incorreta :
A
a. A barra de sincronização representa a separação de processos que devem ocorrer de maneira sequencial ou
paralela para que, ao �nal da bifurcação, se reencontrem e sigam normalmente o processo.
B
a.             A decisão é uma condição que pode levar o �uxo para uma ou outra direção. É uma espécie de desvio
condicional.
C
a. Os nós de início e �nal devem ser utilizados para demarcar o início e o �m das atividades representadas no
diagrama. Embora possamos ter mais de um nó �nal, devemos ter somente um nó inicial.
D
a.        A condição de guarda mostra o motivo, justi�ca ou direcionamento para a tomada de uma determinada direção
no �uxo de atividades.
E
a. Uma barra de sincronização pode unir ou dividir um �uxo, mas não é obrigatório que a utilização de uma união
seja seguida de uma bifurcação, ou vice-versa.
 Você já respondeu e acertou esse exercício. A resposta correta é: A.
Universidade Paulista - UNIP : Disciplina On-line. https://online.unip.br/exercicio/lista/85582
2 of 2 07/04/2021 23:43
Com relação a Processos de Negócio e Processos de Sistema escolha a a�rmativa verdadeira :
A
Um processo de sistema envolve as atividades e ações desenvolvidas sempre com o auxílio de um sistema que implementou as regras de
negócio.
B
Um processo de sistema independe de uma implementação das regras de negócio em uma determinada plataforma, podendo ser
executado com o uso de �chas e formulário em papel
C Processo de negócio e processo de sistema signi�cam basicamente a mesma coisa.
D
Um processo de Negócio diz respeito às regras de funcionamento de um empreendimento que existem mesmo se não tiverem sido
implementadas por um sistema.
E
Um processo de Sistema diz respeito às regras de funcionamento de um empreendimento que existem mesmo se não tiverem sido
implementadas por um sistema.
 Você já respondeu e acertou esse exercício. A resposta correta é: D.
Universidade Paulista - UNIP : Disciplina On-line. https://online.unip.br/exercicio/lista/85582
1 of 1 07/04/2021 23:44
Analise o Diagrama de Atividades abaixo e responda o item incorreto :
A A �gura representa um diagrama de atividades de sistema e mostra claramente a qual sistema se refere.
B
O preenchimento do formulário é seguido de uma validação de possíveis erros. Esta validação não permite que o �uxo continue enquanto
os erros não forem corrigidos.
C Se o formulário não contiver erros as ações de Gravar e Imprimir as informações ocorrerão incondicionalmente.
D A validação do usuário e da senha não especi�ca qual o formato válido do usuário e se o tipo de senha válido é numérico ou alfanumérico.
E Não é possível saber, olhando apenas este diagrama, a qual processo se refere nem a qual necessidade de negócio atende.
Universidade Paulista - UNIP : Disciplina On-line. https://online.unip.br/exercicio/lista/85582
1 of 2 07/04/2021 23:44
 Você já respondeu e acertou esse exercício. A resposta correta é: A.
Universidade Paulista - UNIP : Disciplina On-line. https://online.unip.br/exercicio/lista/85582
2 of 2 07/04/2021 23:44
Analise o Diagrama de Atividades abaixo e responda o item incorreto :
A O processo apresentado no diagrama é um processo de sistema relacionado com um processo de negócio do setor bancário.
B Para visualizar um extrato na tela é condição que seja informado um período de data inicial e �nal do extrato.
C Não é necessário ir �sicamente a uma agência para poder visualizar ou imprimir um extrato.
D O diagrama mostra que agência, conta e senha têm que ser válidas
Universidade Paulista - UNIP : Disciplina On-line. https://online.unip.br/exercicio/lista/85582
1 of 2 07/04/2021 23:44
E Não é possível saber, olhando apenas este diagrama, a qual processo se refere nem a qual necessidade de negócio atende.
 Você já respondeu e acertou esse exercício. A resposta correta é: E.
Universidade Paulista - UNIP : Disciplina On-line. https://online.unip.br/exercicio/lista/85582
2 of 2 07/04/2021 23:44
Analise o Diagrama de Caso de Uso abaixo e responda o item incorreto :
A Os atores Gerente e Cliente têm à sua disposição as mesmas funcionalidades.
B As funcionalidades de Ver Extrato e Ver Saldo são especializações da funcionalidade Visualizar Conta Corrente.
C É possível ter uma visualização de Conta Corrente que não implique necessariamente ver extrato ou saldo.
D Ver extrato e ver saldo necessitam da implementação da funcionalidade Visualizar Conta Corrente.
E Somente o Gerente pode usar a funcionalidade Fazer Empréstimo.
 Você já respondeu e acertou esse exercício. A resposta correta é: E.
Universidade Paulista - UNIP : Disciplina On-line. https://online.unip.br/exercicio/lista/85582
1 of 1 07/04/2021 23:44
Analise o Diagrama de Caso de Uso abaixo e responda o item correto :
A O gerente de compras depende do pedido de compra para visualizar o estoque.
B
O Gerente de Compras pode Visualizar Estoque e, também, Atualizar o estoque, mas não pode fazer pedido de compra.
C O comprador pode atualizar o estoque já que o pedido de compra é feito por ele.
D A impressão de nota �scal é opcional após fazer o pedido de compra.
E O comprador não pode visualizar o estoque, somente o gerente de compras pode.
 Você já respondeu e acertou esse exercício. A resposta correta é: B.
Universidade Paulista - UNIP : Disciplina On-line. https://online.unip.br/exercicio/lista/85582
1 of 1 07/04/2021 23:44
Analise o Diagrama de Atividades abaixo e responda o item correto :
A O diagrama representa um diagrama de atividades de negócio.
B
O diagrama mostra um processo de sistema que não permite entrar com senha e usuário inválidos e também não permite preencher o
formulário com erros, embora não especi�que quais os erros são validados.
C É possível gravar as informações do formulário que contenham erro desde que o usuário e senha tenham sido validados corretamente.
D A impressão das informações é condicional em relação à gravação das informações.
E O diagrama de atividades mostra claramente qual o processo de negócio que está sendo detalhado.
 Você já respondeu e acertou esse exercício. A resposta correta é: B.
Universidade Paulista - UNIP : Disciplina On-line. https://online.unip.br/exercicio/lista/85582
1 of 1 07/04/2021 23:45
Analise o Diagrama de Atividades abaixo e responda o item correto :
A O processo apresentado no diagrama é um processo de negócio apenas.
B
O diagrama mostra que para selecionar a visualização ou impressão de umextrato é condição que o usuário tenha uma impressora
disponível.
C É possível identi�car o processo apresentado como um processo de “Ver Extrato Bancário”.
D O diagrama mostra que é possível digitar uma senha válida para uma agência e conta inválidas.
Universidade Paulista - UNIP : Disciplina On-line. https://online.unip.br/exercicio/lista/85582
1 of 2 07/04/2021 23:45
E Não é possível saber, olhando apenas este diagrama, a qual processo se refere nem a qual necessidade de negócio atende.
 Você já respondeu e acertou esse exercício. A resposta correta é: C.
Universidade Paulista - UNIP : Disciplina On-line. https://online.unip.br/exercicio/lista/85582
2 of 2 07/04/2021 23:45
O diagrama de Caso de Uso:
A Mostra as atividades que fazem parte dos processos de negócio da empresa.
B Mostra as funcionalidades que serão implementadas pelo sistema para atender às necessidades dos atores.
C Tem a mesma utilidade que o diagrama de atividades para detalhar os processos que terão que ser implementados.
D Mostra os atores que desenvolverão o sistema solicitado pelo usuário.
E Mostra as classes que fazem parte do sistema a ser desenvolvido pelos analistas de sistema.
 Você já respondeu e acertou esse exercício. A resposta correta é: B.
Universidade Paulista - UNIP : Disciplina On-line. https://online.unip.br/exercicio/lista/85582
1 of 1 07/04/2021 23:45
Analise o Diagrama de Caso de Uso abaixo e responda o item correto :
A A funcionalidade Ver Extrato depende da funcionalidade Ver Saldo.
B É obrigatório o uso de <<include>> nas funcionalidades Ver Extrato e Ver Saldo.
C
A generalização de Visualizar Conta Corrente mostra que tudo que esta funcionalidade �zer será partilhada pelas funcionalidades Ver
Extrato e Ver Saldo.
D O Cliente pode Abrir Conta Corrente e Fazer Empréstimo com o Gerente.
E Existem atores ocultos neste diagrama.
 Você já respondeu e acertou esse exercício. A resposta correta é: C.
Universidade Paulista - UNIP : Disciplina On-line. https://online.unip.br/exercicio/lista/85582
1 of 1 07/04/2021 23:45
Analise o Diagrama de Caso de Uso abaixo e responda o item incorreto :
A A impressão de nota �scal é obrigatória após fazer o pedido de compra.
B A visualização de estoque é opcional, e pode ser feita tanto pelo comprador quanto pelo gerente de compras.
C O diagrama não mostra quem faz o recebimento de material.
D O diagrama mostra que o gerente de compras não recebe o material, mas pode atualizar o estoque.
E
O gerente de compras pode fazer pedido de compra porque ele pode visualizar o estoque e este último está ligado à funcionalidade fazer
pedido de compra.
 Você já respondeu e acertou esse exercício. A resposta correta é: E.
Universidade Paulista - UNIP : Disciplina On-line. https://online.unip.br/exercicio/lista/85582
1 of 1 07/04/2021 23:45
Considere as a�rmações abaixo:
I.             O Diagrama de Classes é um diagrama que mostra o relacionamento entre as classes do sistema, incluindo seus
atributos e funcionalidades, mas não mostra a interação de seus objetos.
II.           O Diagrama de Sequência mostra a sequência como os atores executam as funcionalidades das classes do
sistema, que são representadas pelo caso de uso neste diagrama.
III.         O Diagrama de Caso de Uso mostra que atores executam as funcionalidades que serão implementadas no
sistema.
IV.         O Diagrama de Atividades mostra como um processo pode ser executado, passo a passo, incluindo as ações e
decisões que compõem o processo, seja ele de sistema ou de negócio.
V.           O Diagrama de Sequência utiliza atores e objetos para mostrar a sequência de um processo e como os objetos
são acionados em cada passo.
Estão corretas as a�rmativas:
A I, II e III
B I, III e V
C II, III e IV
D III, IV e V
E I, IV e V
 Você já respondeu e acertou esse exercício. A resposta correta é: D.
Universidade Paulista - UNIP : Disciplina On-line. https://online.unip.br/exercicio/lista/85582
1 of 1 07/04/2021 23:45
Considere as a�rmações abaixo:
             I.        Um processo de desenvolvimento tem obrigatoriamente que seguir uma sequência onde a fase atual só pode ser
feita se a fase anterior tiver sido completada.
           II.        As atividades de projeto de sistemas não se relacionam com a de análise, sendo totalmente independentes.
         III.        O uso da UML ajuda na análise e desenvolvimento de um projeto, mas não ajuda na sua documentação.
         IV.        Os diagramas da UML são visões diferentes de um mesmo sistema. Estas visões podem ser estáticas ou dinâmicas.
           V.        Os diagramas da UML, sendo visões distintas de um mesmo sistema, devem ser mantidos coerentes entre si, de
modo que o sistema a ser desenvolvido não tenha contradições.
Estão incorretas as a�rmativas:
A I, II e III
B I, III e V
C II, III e IV
D III, IV e V
E I, IV e V
 Você já respondeu e acertou esse exercício. A resposta correta é: A.
Universidade Paulista - UNIP : Disciplina On-line. https://online.unip.br/exercicio/lista/85582
1 of 1 07/04/2021 23:45
Dada uma especi�cação de Caso de Uso para “Entregar Pizza em Casa”, onde o cliente tem acesso a um formulário de um
sistema web no qual preenche seus dados, solicita o tipo de pizza desejado, informa se deseja ou não algum tipo de
bebida, pode fazer o pagamento através do Cartão de Crédito e pode imprimir um recibo completo do pedido, escolha a
opção incorreta:
A Um ator adequado para este caso de uso é o sistema de pagamento da operadora de cartão de crédito.
B Existe um relacionamento de <<include>> entre o pedido da pizza e a emissão do recibo.
C O entregador da pizza não é um ator deste caso de uso.
D Existe um relacionamento de <<extends>> entre o pedida da pizza e a seleção de bebidas.
E O número do cartão de crédito do cliente não é um ator deste caso de uso.
 Você já respondeu e acertou esse exercício. A resposta correta é: B.
Universidade Paulista - UNIP : Disciplina On-line. https://online.unip.br/exercicio/lista/85582
1 of 1 07/04/2021 23:41

Mais conteúdos dessa disciplina